大家来看看这个简单的板请教一个问题
时间:10-02
整理:3721RD
点击:
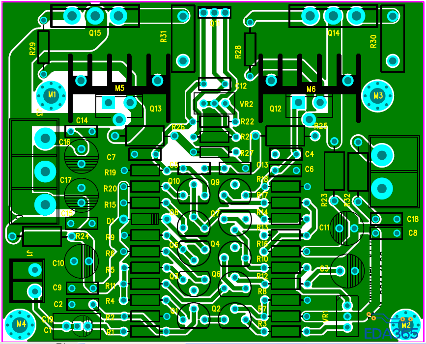
用PADS排了一块板大家看看,给我指点一下有什么问题给的建议,小编 jimmy你书我也买了就这个水平了你看着办吧



我就觉得间距有点小,电源的
靓暴了
请教大家一个问题为什么螺丝孔验证设计的时候提示安全间距出错,同一个封装别人的板就不会,该怎么设置才不会出错
这是别人的板
一看而过
是不是你设计的规择出错了
http://www.eda365.com/thread-72373-1-1.html
你的那个星月孔的星孔没搞网络把
是的,悬空没有连接网络
感觉我都弱爆了!三极管摆的真整齐,只是方向不对!全转成一个方向,调调电阻更完美了!
