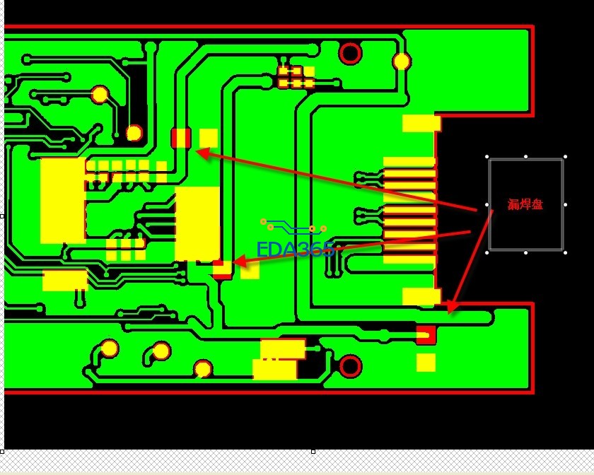
D码相同 生成gerber漏焊盘 怎么回事呢?
时间:10-02
整理:3721RD
点击:
(D码表中有重码(如两个12,14)程序软件在变化成图形是就会搞错
同一层不能有重码的,因为你们设计有重码)是板厂的工程说的 ,请问一下这种情况是怎么回事呢?
同一层不能有重码的,因为你们设计有重码)是板厂的工程说的 ,请问一下这种情况是怎么回事呢?


出光绘前重新生成一次D码即可。
非常感谢你 JIMMY 我在重新试一下。
