为什么会出现这种问题,是设置还是?
时间:10-02
整理:3721RD
点击:
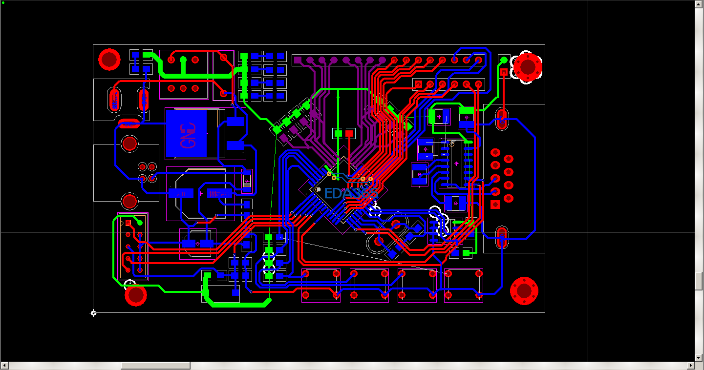
如下图
,做了一个安装孔封装,在ECO模式下加入电路。然后检查时出现间距错误
。是规则设置里设置问题吗?
,做了一个安装孔封装,在ECO模式下加入电路。然后检查时出现间距错误
。是规则设置里设置问题吗?
是不是违反孔到孔的间距原则了?
pad to pad的距离小于规则要求吧。这种可以不改,心里有数就行。
这个不用理它即可。看上去是1个焊盘,实际上是7个焊盘,所以,要想不出现,就把7个焊盘都连接到同一个网络。
知道是什么原因出的错的话,直接忽略掉就行了.这个原因是焊盘与焊盘距离不满足设计规则.其实完全不用修改
忽略
如果那六个是焊盘的话可以合并!封装没做好!中间的1用焊盘,环用COPPER,然后7个焊盘跟COPPER合并!成为一个零件,OK
记得最后加个大的圆形开窗!
懂了,谢谢,你是个好人
请教一个,一个copper如何与多个焊盘合并?或是关联?
pcb零件制作界面中:点击焊盘后右键选Associate,再点击COPPER
