小弟设计了板子求大神们指点
时间:10-02
整理:3721RD
点击:
求大神们指点


图片能看出什么,只看到连通了
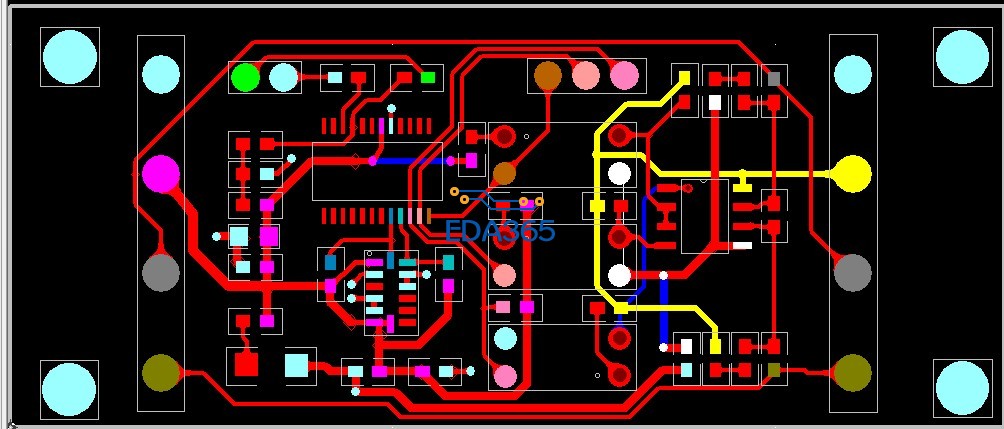
看走线 这个是485 加 3个光耦,觉得布局好看了 走线就 很恶心 不知道 怎么走好看
重新改了下板子

看看...
