晒个图,求拍砖!求指教求指点!
时间:10-02
整理:3721RD
点击:
晒个图,求拍砖!求指教求指点!







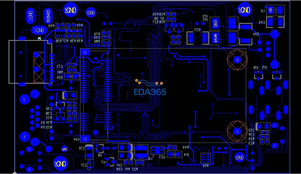
电源走线太细了,地孔太少了
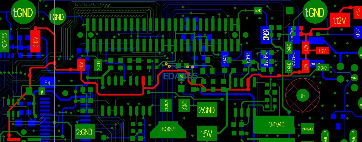
谢谢wanglan 大侠,信号线走线用的是6mil ,是有点细了;地孔加多了后如下图

看起来还不错
电源处理有问题:5V/3.3V输出才那么细一根线,12V是不输入?也是一根很细的线,最好直接铺铜,上个PCB、SCH文件才能发现问题
5V用了12mil ; 12V用了16mil 确实是太细了,有空我再把电源线重新布一次,用20mil 。


电源线根据流过电流的多少来计算,应该尽可能粗些。
网口没挖空,应该走差分。
