差分和等长问题
时间:10-02
整理:3721RD
点击:
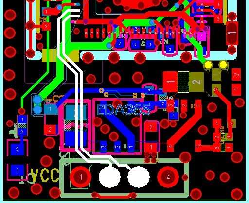
如下图!各位看看USB走线是差分还是要求等长?

USB数据传输采用差分技术,走线要求用差分线形式,差分线layout要求是等长 等距 !
那你认为下面那张图是等长的吗?按照图的布局!
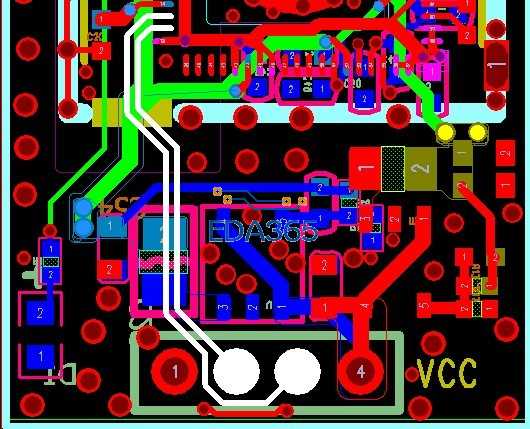
我做过的usb的经验 可以的 但有些需要严格要求的板子需要严格按照误差范围匹配, 短一个要绕线匹配长的一根
谢谢解答!
是的! !看过很多书都说等长很重要!但是你看图中!我还是觉得数据线走等长好一点!
