PADS ROUTER 真的那麼好用嗎?
如下圖是我曾經完成的工作的正面圖,我也是用PADS系列的POWER PCB 3.5版去完成的

圖一 TOP VIEW COMPONENT SIZE
B.)第二章圖是背面圖SOLDER SIZE

圖二 BOTTOM VIEW SOLDER SIZE
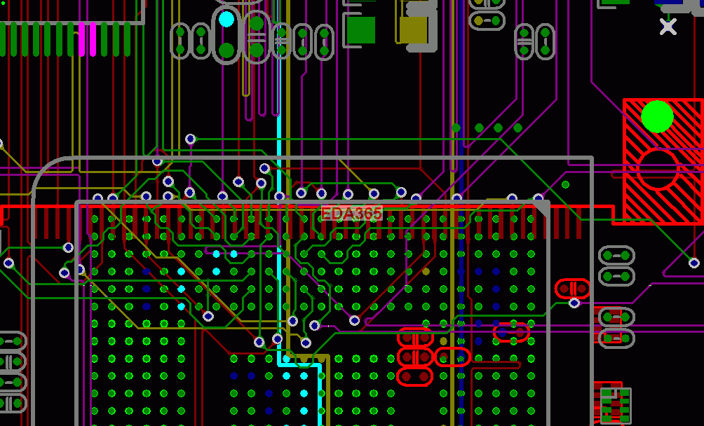
C.)以下第三張圖是我特別放大,正反面嚴重PAD 重疊處的放大圖.

圖三 正面BGA 反面是長條PAD 那裡是無法打洞的.
D.)一直以來我都不敢使用所謂的AUTO ROUTING的功能去運用在我的實務工作上.原因如下
1.根本是亂跳亂跑,毫無章法可言,這一點我懷疑過是我不懂去設定DESIGN RULE.
2.所有的地線,好比數位地GND 類比地 VGAGND AUDIOGND LANGND 以及各種POWER +5V +3V +1.8V 諸如此類的重要電源
在PADS ROUTIER上 通通自動拉線 完成無法達成 一出PAD 立刻接地的正確接地法則
3.BUS 跑線也無法依信號序去跑線,好比DATA0到 DATA63 無法依照信號序列去拉線
E.)以下的圖是我用 PADS ROUTER 去做的結果圖





抱歉文章沒寫完壓到送出
我們可以從下列的圖 看出來 PADS ROUTER 根本是毫無章法




各位線上好朋友 請問有沒有哪一位大俠 可以敎我 如何去設定 或是 使用 PADS ROUTIER 然後達成 類似這樣的的一個工作
以下我貼出 我完成這個檔案的 各層的圖 這是一片 八層的印刷電路完整圖 但至少目前為止 我嘗試使用 PADS ROUTIER 的結果是讓我非常失望的
COMPONET SIZE

POWER LAYER2

INNER LAYER 3

INNER LAYER 4

POWER LAYER 5

INNER LAYER 6

POWER LAYER7

BOTTOM KAYER 8
兄弟,你不会认为pads router的只有自动布线功能吧?
我使用Router基本上都是在手工走线,之所以使用Router会按design rule办事,直观,支持推挤,而且在走等长,蛇形线时比较方便……总之,在走线上,pads router还是比pads layout方便,但是要修改一些东西的时候,还得返回lpads layout,切换来切换去的,还真不如allegro方便。Mentor就不能把两个软件整合到一起吗?
基本上auto router是不去使用的..
PADS router 走线速度快且可以避免间距错误的问题 可以在router 里面根据原理图事先把一些电源线及需加粗的线 设置好,避免事后再去加粗 节约很多时间
我们是利用router来手工布线.
LZ肯定以为我们是用来自动布线了...
如果哪一天自动布线能够实现了,那就意味着我们要失业了...
PADS9.2已经可以做到layout跟router同步了,只要在layout里勾选一个选项就可以,但遗憾的告诉你,这个功能经常让软件死掉,相信mentor公司会在后续的版本修正这个BUG.
回复 biglin 的帖子
有的时候还是要用一下,看做什么产品吧
求router讲义
手动也要吧,不能完全自动。
具体在哪里弄啊?
习惯就好!
可以半自动嘛
选定一个区域
router里手动走线比layout好用
