大家说:电容这样摆还远吗?
如题:
这4个电容我这样摆,可还是说远了,大家认为呢?
有空间的话,最好跟主IC放在同层,因为你放不同层的话,还要穿层过去,跟同层的起到效果就有差距了
二楼说的对,电源应该先从电容再到IC
回复 黑牛 的帖子
这就是放在同层的,一样说远
我都无语了
丝印要线压线 这样都不碍事
无语中…………
回复 aiping699 的帖子
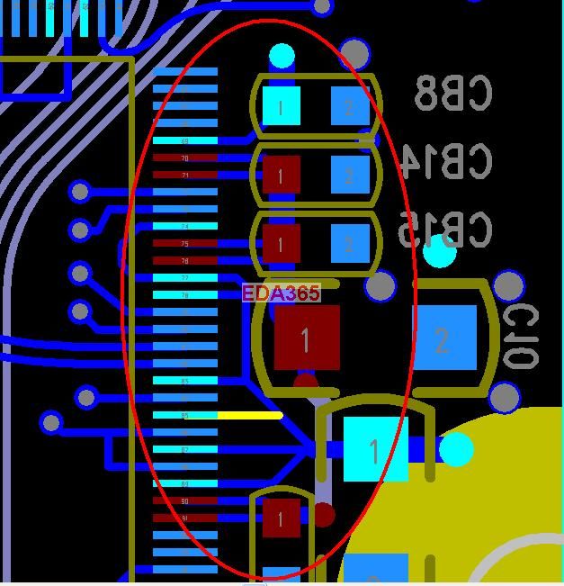
这些我都知道,我放在同层,先经过电容再到IC,可人家偏说不行,太远了(看图)
第一次:红色那个不知道是不是电源,电容基本没作用,电流会直接从右下孔到ic管脚
第二次:6个电源管脚只有两个孔,而且70、71脚要从c10经过两个电容之后才供电,的确有点远....
第三次:不知道是不是因为你的供电路径是用粗线连接的,那电源的来源就和你电容的远近没关系,应该考虑的是更改供电路径而不是调整电容位置。
个人见解,仅供参考。
zwy你放的位置是可以,但也要你出线的位置准确,就像8楼说的那样,而且如果电气跟你反馈距离还远的话,你可以问他具体的位置,按他的要求摆放,我个人的意见是那样位置应该就够了,因为要考虑到IC维修的位置,你如果放在同层,靠得太近,维修的时候很容易把匹配的的盘路电容搞坏掉
回复 黑牛 的帖子
最后修改到不同层,焊盘紧挨过孔,差不多是打在焊盘上,他说OK
过孔是03/06,我说会漏锡,他说不会,听他的,发板打样…………
我个人想法 还是放到底层 电容引脚连接顺序是从电源出来经过电容 再到IC 引脚,还要考虑电容的gnd 是否使回路够小,接近主要是gnd和IC 的地越近愈好,适当的电容到IC得引线可以加粗,我想主要的因素是这两点,不知道是否正确!
回复 75484702 的帖子
回路已经是最短,第三层有一个完整的地平面
zwy那你就按他的做,也是你们公司的吗
回复 黑牛 的帖子
是我们公司的,但这个项目不是他的
这些都是可以的,电子工程师在吹毛求疵,那种人个人认为没有真实的能力,有那类人,但作为layout工程师也不能弄的太离谱了;
