没治了,好丑的走线,进来给点建议
时间:10-02
整理:3721RD
点击:
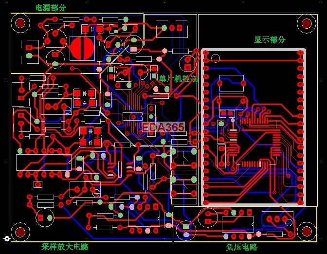
各部分的功能框图都标注出来了,基本就是安照电路功能和原理图来布局的,但是走线太丑,好多大跨度的走线,还扭来扭去的,看得我都凌乱了.更不要说符合emc了.图上黄色线是功能框图,洋红色线是+5v,绿色线是GND,浅蓝色线是-5v.
各位大大给点建议,开发一下我的思路
另外,各位大大是线走电源线,地线还是先走信号线?

bu dong
还好还好,不算太丑
跟我画的一样,哈哈
LZ,你不妨到免费设计区申请免费设计,也可以跟论坛的志愿者们交流交流.
你这个是自动布线的把!
ls,不是自动布线的,全部手工布线的.
大跨度走线主要是单片机的控制线和正负电源线
可以再优化优化
回复 ZWY 的帖子
思路呢?怎么优化?
回复 donkeygl 的帖子
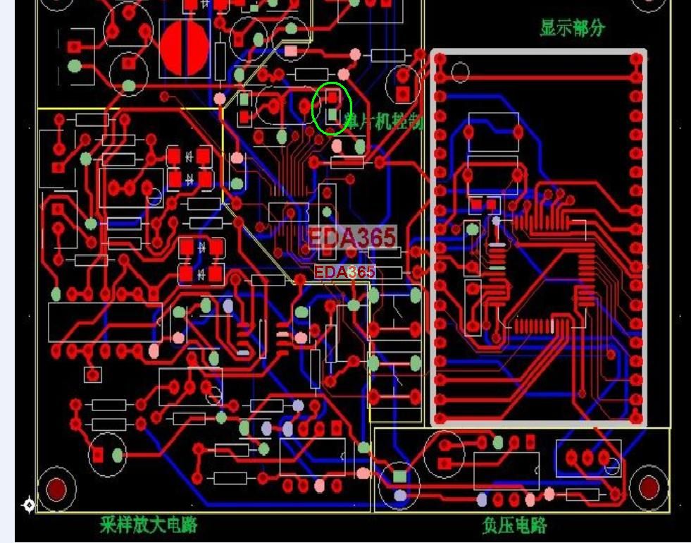
比如图中框出的元件可以旋转一下
太丑了。
小编应该是刚接触这一类型的PCB,多Layout几次就好啦。呵呵……
EVT能跑起来就行,其它的慢慢优化。纯个人意见……
面对小小的板子上布置很多器件,尽管布局已经很到位,但是布线我还是有些手足无措,手动布线要达到漂亮和合理,应该是怎样的思路呢?请高手指点
确实太丑了!
重新布局一下呢?
