微波EDA网,见证研发工程师的成长!
搜 索
首页
微波射频
射频和无线通信
天线设计
硬件设计
PCB和SI
通信和网络
测试测量
应用设计
研发杂谈
研发问答
首页
>
研发问答
>
PCB设计问答
>
PADS技术问答
> 不明白,请教老师们
不明白,请教老师们
时间:10-02
整理:3721RD
点击:
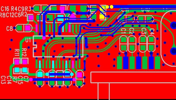
看了别人画的一个PCB,不明白中间的过孔是做什么用的。熟悉是GND网络的。请前辈说说。
上一篇:
请教PADS router的一个问题
下一篇:
DECAL中的机械孔怎么画?(已解决)
栏目分类
移动通信
微波和射频技术
无线和射频
PCB设计问答
硬件电路设计
嵌入式设计讨论
手机设计讨论
信号完整性分析
测试测量
微电子和IC设计
热门文章
DP/EDP连接器避免铺铜问题
介紹使用屏蔽夾來取代屏蔽框(
一铺铜就死机,请教高手!急
PCB生产中DAM是什么意思?
PADS布线如何走弧线
请问怎样将Dxdesigner的图转化
PADS VX破解 交换 ULTRA
PADS中怎么看pin到pin的走线长
Copyright © 2017-2020
微波EDA网
版权所有
网站地图
Top