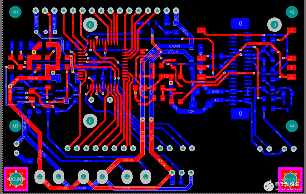
自己布的线,大家觉得怎么样
时间:10-02
整理:3721RD
点击:
大家看这线布的感觉怎样

中规中矩,很好的。
走线弧度不够圆滑
双层最好横竖交叉布线,可以减小分布电容效应,另外建议加下泪滴,这样维修可靠性更高,不然芯片更换次数多了,焊盘和走线连接处容易断裂,特别是焊盘和走线尺寸相差比较大的连接点。
挺好的,加油
MCU出线粗了,都比引脚宽了
very good 111111111111111111111111111111111111111
说实话有待改善,我指出几点:
1. 直角走线是不允许的,请尽量避免,实在无法避免的时候添加fill将其改成锐角;
2. 这个主控中肯定有晶振,晶振的走线是先经过匹配电容再经过晶振,这个是经验;
3. 添加泪滴,想必你可能是忘记了;
4. 整体的效果没有太美观,所以想办法让你的板子让别人看起来很舒服。
谢谢你的回复,非常感谢
很好,很好
挺好的,比我好多了
怎样才能走的圆滑?
呵呵,的确是的,布局不容易啊,
