pspice仿真一个简单的555方波电路无法产生波形
时间:10-02
整理:3721RD
点击:
http://wenku.baidu.com/link?url=P3SXpt5t2LkLFkNtW7M9dVfUwid7EYau093YtjfJNbUWHzmR0SYJPBlIkuf54BGY_QNORBSVyW7MuhwSyUq8WfBzsrOy6GQiqEexzc6_CAm
这篇文档有一个多谐振荡器仿真分析,文中的PSPICE仿真结果如上


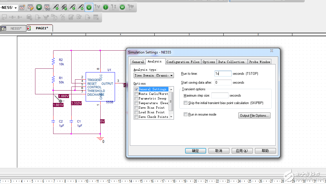
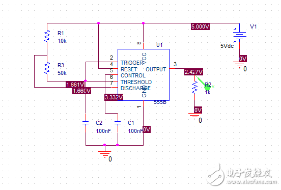
我用PSPICE 画的图为,图二仿真设置,图三为结果,只有直流电压,把电容数值改为文档中的也没用



但是用MULTISIM就可以仿真,


请问怎么修改才能用PSPICE得到结果啊
这篇文档有一个多谐振荡器仿真分析,文中的PSPICE仿真结果如上


我用PSPICE 画的图为,图二仿真设置,图三为结果,只有直流电压,把电容数值改为文档中的也没用



但是用MULTISIM就可以仿真,


请问怎么修改才能用PSPICE得到结果啊

猎豹截图20150706101614.png(95.92 KB, 下载次数: 0)
下载附件 保存到相册
2015-7-6 15:45 上传

