rfid antena 134.2khz circuit
时间:04-08
整理:3721RD
点击:
Hello ,every one, i am designing a 134.2KHz animal RFID long range reader, i use a 25cm*25cm rectangle antenna, now the longest range is only 20cm when using a 3cm diameter tag.
in the circuit,i designed a auto tuning circuit(Mearsuring the antenna current and vlotage phase,adjusting the caps array trough a MCU).
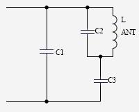
Following id The antenna circuit:
C2 and C3 are fixed and C1 is capacitor array, if i need to extend the antenna connect wire , how can i make sure the ballance of the antenna ,using a transformor?
May someone do me a farvor to give me some advice?
I need some Schematics about LF long range RFID reader for refering.
Sorry , My english is poor! If you don"t understand me ,you can post me a message.
in the circuit,i designed a auto tuning circuit(Mearsuring the antenna current and vlotage phase,adjusting the caps array trough a MCU).
Following id The antenna circuit:

C2 and C3 are fixed and C1 is capacitor array, if i need to extend the antenna connect wire , how can i make sure the ballance of the antenna ,using a transformor?
May someone do me a farvor to give me some advice?
I need some Schematics about LF long range RFID reader for refering.
Sorry , My english is poor! If you don"t understand me ,you can post me a message.
why?
too simple?
