bh1415
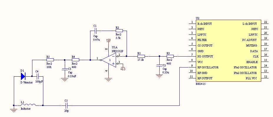
I am trying to build a frequency synthesizer using BH1415. The VCO and Phase Detector seem to work well. But when I add the loop filter, the loop cannot be locked. The schematic is shown in the picture.

My question is:
1, Can anyone tell me is there any fatal mistake in the circuit?
2, How can I build a good filter?
3, How to simulate the performance of a PLL?
What do you experience?
Is it hunting or pegged to one extreme?
Are you sure you are programming the chip correctly and setting up the phase detector bit options right?
Seems that your active loop-filter has no gain in this configuration.
check this post:
https://www.edaboard.com/ftopic342720.html
Your loop filter has no dc path to the VCO. Thus, the whole circuit cannot be stable !
To ALL
The circuit is driving me crazy! I've spent many days on it and it still does not work. While some guys only use 2 BJTs to build the filter and it works quite well.
To E-design
It is hunting. I am sure the chip is programmed correctly.
To vfone
My simulation is different from yours.
To LvW
The output of the filter is almost a DC voltage. Why is it necessary to have a DC path?
1.) Where have you seen a loop filter with 2 BJT′s ? It′s rather uncommon.
Normally, a passive filter is used or an active filter with one opamp or both in combination. But take care of the second pole to be outside the unity-gain-bandwidth.
My recommendation: start with a simple PI filter .
2.) A dc negative loop gain is required for ALL stable feedback systems.
What do you mean with "almost a dc voltage" ? (is it possible to be "almost pregnant?) . A capacitor (C5) cannot transfer any dc voltage ! As mentioned, the circuit is unable to work !
To Lvw:
haha.......by saying "almost a dc voltage", I mean the signal is a dc voltage with small amount of ac component.
Anyway, the filter with BJTs works well.
And you can find similar capacitors in many loop filters, thus I don't think there is any problem with the capacitor.
So, I am still confused.
OK, when you think a capacitor can couple a dc voltage to the VCO, good luck !
(That is the Beaver-effect).
Another request: Would you be so kind and show me (or give me a reference) where I can see a "similar capacitor" between the loop filter and the VCO ? Thanks.
LvW
Hello Beaver,
Just as a general comment: When confused, try to follow the advise of wiser / older people. Please try to understand what they are saying and also consider the posibility that you can be wrong.
Here, a simple way to ascertain who may be older/wiser than you is to see how many posts have a person, and how many people have him/her helped.
Best regards!
I am trying to follow the advise of wiser people, such as LvW, but the shematic with a loop filter build by BJTs that I've enclosed in my previous reply confirmed me that even if there are capacitors between the loop filter and the VCO, the loop can work. Can anybody explain it to me? Thank you very much!
EDIT AFTER RETHINKING:
Also, I don't know which C5 is the capacitor LvW referred to. There is no C5 between the loop filter and the VCO. Is it C1?
This should work for you
1.) What is the reason you are "confirmed that ......the loop can work" ?
2.) In your first diagram C5 is the capacitor between the filter and the VCO input.
Did you forget your first schematic ? (In your last diagram it is C17).
3.) General comment: A PLL is a rather complicated and strongly non-linear system with stability properties which require a good understanding of control theory rules.
4.) Therefore my recommendation: At first, try to understand the fundamental tasks of a capacitor and its behaviour with respect to dc and ac signals before designing PLLs.
________________
Good luck and regards
Hi LvW,
Thank you for your reply.
1.) I am confirmed because I have build the circuit in a breadboard, and I saw that the output of the PLL is very stable. These days I've spent LOTS of time on the op-amp filter. I did my calculation carefully. However, it didn't work. When I saw the stable output contributed by the BJT filter, I was deeply impressed.
2.) In my understanding, the diode varactor D1, together with C4 and L1 is part of the VCO. And between the VCO and the loop filter, there is R5. If I am wrong, let me know.
3.) 4.) Thank you for your comment and recommendation.
Best Regards!
Added after 4 hours 48 minutes:
NEW EXPERIMENTAL RESULT
To all
After a comparison of the OP-AMP filter, E-design's filter, and the BJT filter, I removed the first order of the filter, i.e. R3 and C2, from the circuit (it's very similar to the one posted by E-design), and it worked!... But I don't know the reason.
To E-design
Thank you for your schematic!
