Connecting balanced LO input to balanced PLL output
This is a newbie question I suppose. I am clocking the LO of a receiver IC with an external PLL clock generator. Both the LO input and PLL output are balanced. Can I connect the directly with decoupling capacitors?
I understand the use of a balun to convert from balanced to unbalanced but is it also used to connect balanced ports?
Thank
Rich
If inputs and outputs are both true differential drive and have compatible common mode voltage range you may not even require coupling caps.
Sometimes the outputs require D.C. supplies so a centertapped transformer is used, or two coils and coupling caps, to feed D.C. to open drain or open collector outputs.
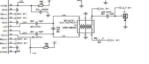
Here is the input circuit from an evaluation board for this receiver, it is what I find confusing. It appears to accept a balanced LO signal and run it through a 50:50 balun to a balance input. I am not sure why.
Thanks again.
Rich
It's not a balanced input, unbalanced input to drive your circuit externally.
Signal generators supply generally unbalanced signals and your circuit needs a balanced input clock signal and therefore they have put a balun transformer between balanced pins and clock input.
And some matching circuit...
The circuit appears to be an application test fixture board that allows a single ended input (through coax connector symbol) or balanced input (through two test points). It would not be necessary in your actual circuit if you have a balance LO output drive.
It looks like you can do it, but unless you can find info on both data sheets to say they can be dc connected, I would definately leave in the two series caps c20 and c24. You can throw away that transformer mess.
...the transformer and C19...
That makes sense. Because it is a schematic from a development board there is a lot of extra circuitry there to confuse this newbie.
Thank you
balanced Connecting LO 相关文章:
- SBL-1 double balanced mixer
- Question about single balanced mixer design
- its not working with me (balanced amplifier, power splitter)
- Single balanced mixer ssb generation?
- Biasing of balanced FET amplifier. Does Rdrain_balanced = Rdrain_single / 2 ?
- Using rat-race coupler to combine balanced output of transceivers like NRF24L01,etc.
