Low Noise Amplifier and Power Amplifier
If you want a schematic, PCB board, please help me?
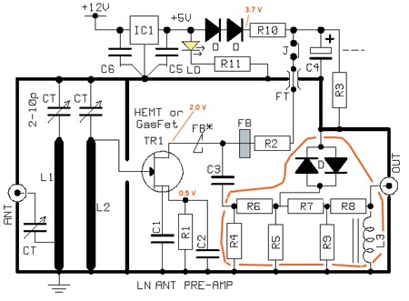
High Frequency LNA schematics
http://www.odyseus.nildram.co.uk/RFI...S_Diff_LNA.pdf
UHF GasFet LNA
Thanks for your information,
if you can already format sch (eagle software or ect) or
for design simulation with Ansoft Designer, AWR and ADS, ect...
thanks
Try to choose some transistor, like BFP740, check datasheet, applications
SPICE model as well as for the S-parameters on the producer internet website.
See for example:
http://www.datasheetcatalog.org/data...ju1yq8dtfy.pdf
Search for technical documents: RF Transistors - Infineon Technologies
http://www.infineon.com/dgdl/AN112.p...14f3d326f90671
---------- Post added at 17:48 ---------- Previous post was at 17:02 ----------
145MHz power amplifier:
http://www.iele.polsl.pl/elenota/Motorola/an791.pdf
http://www.nxp.com/documents/application_note/98021.pdf
Thanks so much..
but i need example PCB board Layout for LNA 435 Mhz?
use Eagle or etc?
See here, page 15
http://www.infineon.com/dgdl/AN143.p...1daa753d721753
From this one example, may be i'm wrong but the RF path seems to be open between L1 and L2 (?), is it using coupled lines?

Yes, coupled lines...
