Trouble designing 10MHz Colpitts Oscillator
So does anyone have any idea about whats holding this design back? Any practical design advice is also greatly welcomed.
Thanks in advance!


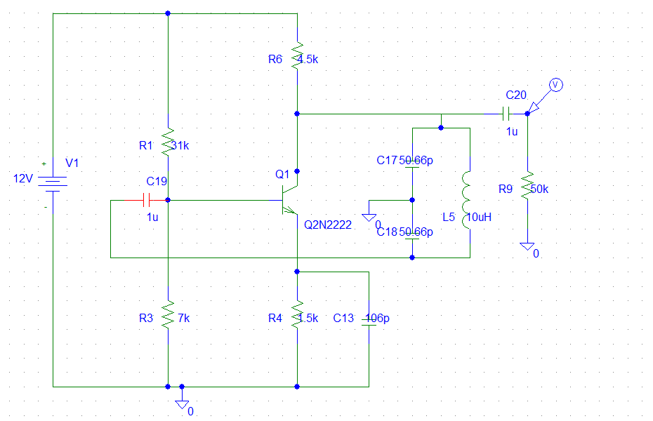
The value for C1 and C2 are both 50.66pF
Hello Dear white.1588
Here is some rules for design :
1- AV*Beta should become a bit more than one to start and keep the oscillations.
2-the AV= c17/c18
3- Beta = c18/c17
( my mean by av=c17/c18 , is that you should try to design the AV of your amplifier about it . )
By the , way , you can use a big value potentiometer , as base bias network , and you can calibrate it , with the best specifications of out put wave .
and about the HF , oscillators , i think it is better , that , at high frequencies , you try CB arrangement for main amplifier , because of it's good frequency response .
Best Wishes
Goldsmith
---------- Post added at 02:45 ---------- Previous post was at 02:43 ----------
By the way , i forgot to say , that , the load resistance at this oscillators , shouldn't decrease , from some hundreds kilo ohms . the loading can stop tendency , awards to the oscillations .
SO you can use a buffer at the next stage of that .
I have no problem to see oscillations with your circuit.
You need to consider a general rule of oscillator simulation: There must be an initial deviation from equilibrium or some kind of kick-start event, otherwise it won't oscillate. Skipping initial operation point solution is the easiest way to achieve this.
Expect some buildup time while capacitors attain a DC charge, before the first oscillations appear.
C19 is high for the frequency and small current flow going through it. Try .01 uF.
It seems your supply is going through excessive resistor values. Both top and bottom. Try in the low hundreds of ohms rather than kohms.
Put some amount of resistance in the inductor. This is necessary so it won't divert all the current from the capacitors. The inductor and capacitors create the resonant action.
It may help if you put a DC blocking capacitor at the top of your LC network. Similar value as C19.
Try various bias currents into the transistor. You're looking to bias it around the middle of its operating range. To get oscillations will require AC action coming from your LC network. The aim is to obtain a swinging action between biasing the transistor a little, and biasing it a lot.
See the links listed at the bottom of this page. There are threads about Colpitts design.
[QUOTE=goldsmith;1030588]Hello Dear white.1588
Here is some rules for design :
1- AV*Beta should become a bit more than one to start and keep the oscillations.
2-the AV= c17/c18
3- Beta = c18/c17
( my mean by av=c17/c18 , is that you should try to design the AV of your amplifier about it . )
I'm a little confused about those equation based one what AV and Beta are equal to then AV*Beta=1 all the time; since AV and Beta are reciprical fractions
This circuit is not correct.What kind of circuit it is I don't know but this circuit does not work...
C17 capacitor is connected in parallel with output to ground, it's got no function in feedback.
C18 capacitor is connected to ground at base node and it's got no function in feedback.
L5 Coil supplies a feedback but it's not normal too
Check your circuit first, this is not an Collpits oscillator.
The rule of oscillation , is AV*beta=1 , and it is from : vi = 0 ( at oscillators and at the transient time ) so because we have positive feed back : av*vi/(1-beta*av) so if ab*beta=1 , we will have 0/0 , it we can solve it wit hopital , law . ( it will have the value . ) so the AV*beta should become one , but at practice , with that selection , the oscillator , will start to the oscillating , but , it will take longer time . and it is possible , that with variation at temperature and due to the temperature tolerance , it stop , from oscillation !
So , if the AV*beta , become a bit greater than one , we can be ensure , that , the poles , are at the j(s) arrow , and it is the best place for oscillation ( the oscillator that you attached is with two pole ).
Good luck
Goldsmith
---------- Post added at 03:55 ---------- Previous post was at 03:52 ----------
And Dear BigBoss
Hi
It will work correctly , and the reason of that arrangement is to provide 180 dergree phase shift , to neutralizing , the phase , to provide the positive feedback ( i think this law , was from Nyquist ).
Best Regards
Goldsmith
---------- Post added at 03:57 ---------- Previous post was at 03:55 ----------
By the way , i forgot to say :
And about the name of this circuit , i know , that what is your mean . the collpits oscillator , has many families and arrangements , and it is one of them that white.1588 , used it , here.
C19 at 10MHz give a reactance of .0159Ohms, which is a short essentially (thought that was purpose of that cap?).
Forgot to mention my bias current Ic=1mA
The resistor network I made based on the fact that the base voltage is 1.5V (from R4 drop) + .7 (forward bias diode drop base to emitter) = 2.2V. I've heard that the rule of thumb for picking (to neglect the base current) R3 is R3<10*R4-----> R3<15K so I picked R3 to be 7k. From that the current going through the bias branch is then 2.2V/7Kohm=314uA. Based on the approximation that the base current is approximately zero; I solved for R1 from (12V-2.2V)/R1=314uA, R1=31K. I thought all those approximations were the right way to bias the bjt?
So are we talking like 1ohm or so for the resistance in the inductor?
Would the DC blocking cap at the top of the LC network just go to ground? But wouldn't that effect the resonant freq?
The bias current is only 1mA, so maybe bias for a bit more
This was probably the most common colpitts i've seen in text books and online, except alot of them replace R6 with an Rf choke.
"replace R6 with an Rf choke."
You can shift the feed back network from that situation to the collector ! or you can add a auxiliary RLC circuit or crystal to achieve , more stable frequency and with cleaner spectrum .
Regards
Goldsmith
I still don't understand what the discussion is about, because the original circuit is working as an oscillator in LTSpice.
It's probably far off from a reasonable dimensioning, e.g. setting C1 = C2, but that's a different topic, I think.
P.S.: Yesterday, I saw two cross posted threads. Seems like they have been silently joined by an administrator?
Dear FvM
Hi
I'm agree with you about it's working . and about c1 and c2 , if they become equal with together , the AV should be 1 and beta will be one ! i used this law , and it worked , but as i mentioned at top , it can stop the oscillations with variations on temperature . so i saw that law , that i said at top at some books and i saw the law that you said , at the other books , but i think if c1 and c2 be unequal with together , it will be better ? isn't it ?
Thank you
Best Regards
Goldsmith
I've realized that C19's value is not that vital an issue. Your original value should permit the project to work.
It's true that a larger cap value creates more phase change than a smaller value, but this probably makes no big difference.
Consider raising the bias to 2 or 3mA. If you're lucky you'll get a couple mA flowing around the control network. This would turn off the transistor some of the time if you were to keep a 1mA bias current.
When working with a real circuit it is very convenient to hook up a potentiometer between the supply rails. Tap off the center terminal to supply the bias current. Then you would dial around til you find the proper position that creates oscillations. Or if not oscillations, then a few ringing waveforms which decay. It would let you see if you're close to success.
With a real circuit you sometimes have to administer a 'shock' to get things going. This might mean discharging a capacitor, disconnecting and reconnecting power, attaching a resistor somewhere momentarily. Etc.
A real coil will have more than 20 ohms. Most of the time we don't necessarily want much resistance in the coil, but it could help during troubleshooting if we ensure that some current is diverted to the capacitors. It's a tactic to see if we can reduce the tendency of the oscillator to 'stagnate' at power-up.
Your configuration may not need an additional cap, since you have caps at all the other avenues.
See my answer a few lines up.
The falstad.com website has this animated simulation of a Colpitts. Although it is greatly simplified, it illustrates the action you're wanting to generate in the LC control network.
Colpitts Oscillator
It does not show the trouble encountered trying to get it to start oscillating.
It has no constant bias current to the transistor. (Your bias will shift the waveform higher to become a sine wave.)
It lacks the DC-blocking capacitor which you have.
It uses lower resistor values.
It has a lower supply voltage. Testing various supply voltages may be worth a try in your circuit.
Yes, that's what I meant with "far off from a reasonable dimensioning". The loop gain is rather high, resulting in a distorted waveform. But there are also aspects like suitable LC impedance level.
Yea im getting it to oscillate around 500kHz however I'm getting alot of harmonics; this may be do to my high loop gain?
I see 4-5 MHz with the original circuit, but distorted as well. The loop gain point is obvious to me, but already mentioned, the LC impedance level (L/C) seems also suboptimal. In so far previous comments in this thread are possibly pointing in the right direction. I must confess, that I was more interested in the "not oscillating" point than in an optimal oscillator dimensioning.
hi
i want to design common base colpitts oscillator with this orders:Rout=1kohm/F oscillating=5Mhz/L=1.2 micro H/Pout=20mw
please design this for me?
Dear jesica
Hi
Do you want just the value of components ? don't you want learn how to design ?
Best Wishes
Goldsmith
dear goldsmith
of course i want to learn about designing too
if you want to help me please design it step by step because i am beginner in designing.
Well , no problem , but before that , tell , me , please , that are you familiar with : how an oscillator does work ?
Best Luck
Goldsmith
designing Trouble Oscillator 相关文章:
