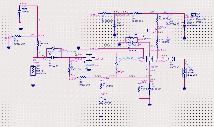
what is that diode use for
时间:04-06
整理:3721RD
点击:

hi,all!
the diode(D1) between the second BJT'b and e,what it use for,it does influence dc and signal amplification during simulation.
thank you
it is here used to avoid the short circuit problems as it has ground connected and if the diode is not there it raises an issue hence we use diode in such cases where we find riskof short circuit
Seems to be as Linearizer...But 1N4148 is too slow for RF purposes..
Actually there are many parts in this schematic which I don't understand their reason or their values.
i donot understand...
- - - Updated - - -
could you show me more detail plz,about how it working ,thank you!
