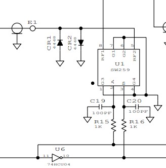
whats R&C for when drivering the rf switch
时间:04-06
整理:3721RD
点击:

u6 is a not gate for drivering RF switch u1,it is a GaAs SPDT Switch with less than 5 ns switch speed
so whats r15 r16 c19 c20 used for?
thank you for your help
I do not know the drive specifications of the U1 MMIC. The c19 and c20 are needed to prevent RF to propagate where it should not, the resistors are for the same purpose as well to limit the control current from TTL drive to the driven MMIC ports.
