where to find the DC-DC converter for APD ?
I just want to build an avalanche photodiode (APD) based optical receiver.
I want to use AD1500-9 from "first sensor".
http://www.first-sensor.com/en/datasheet/501208
The question is where to find the DC/DC to bias this APD?
The datasheet says that the optimal gain is 50-60, which means it needs at least 160V.
I checked linear and maxim, all these products seems only support up to 90 volts.
Thanks in advance
Tianyi Liu
Various companies make power supplies for APDs but they are usually expensive.
http://www.lasercomponents.com/uk/pr...dules-for-apd/
If you want to make your own you need to use a boost regulator with external transistor, that way you can have any output voltage you like. LM3478 is one I have used. Usually I would linearly regulate after the boost regulator and that is where it is usually convenient to add the temperature compensation which is usually required.
Keith
This is a good one and I've used this one in one of the APD biasing applications
http://www.ti.com/lit/ds/symlink/lm3488.pdf
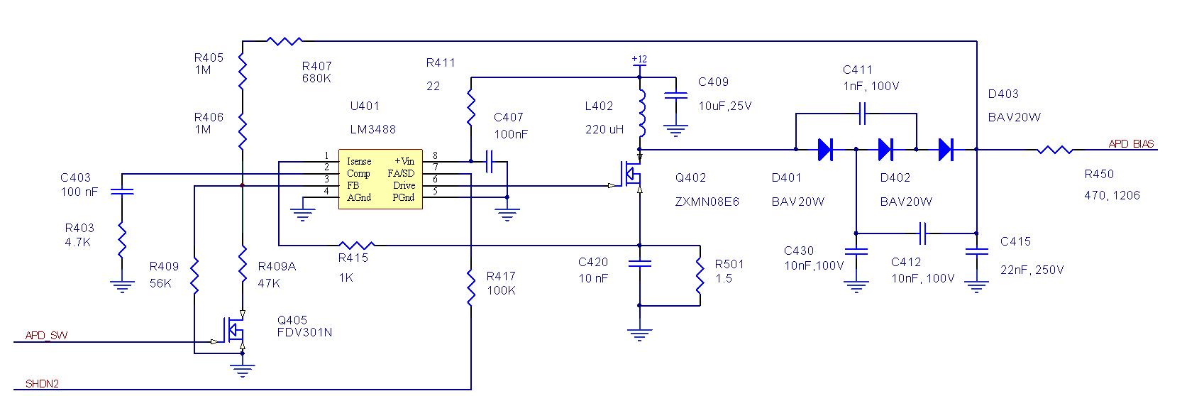
This is the schematic of the APD bias voltage gen cct. I've used some time ago...
It generates a voltage around 160 V when enabled with APD_SW..
You can change output voltage by varying the resistors R405, R406, R409, R409A
cheers,
per_lube
Wow, thanks a lot.
I also get a question about how do you protect yourself with this high voltage. I want the this board daily use. But this 100+ voltage is dangerous, am I right?
Should I just put a box to cover the whole board and shield the high voltage from the human beings? what is your solution?
hi timedate,
actually the the 100+ voltages are dangerous if they can pass a high current through your body.
This cct generates 160 V when APD_SW is enabled, otherwise it generates a voltage around 60 V what I can remember.
I've touched the board by mistakes many times even when 160 V pulse is generating (in my software it is kept @160 V for few micro sec.).
So far nothing dangerous happened with that power supply. LOL....
BTW, it's always good to be careful when handling high voltages...
yes, you should cover the circuit, it protects humans as well as your circuit...
good luck..
cheers,
per_lube
