getting troubles in data transmission through rf communication
时间:04-05
整理:3721RD
点击:


bestj.pdf
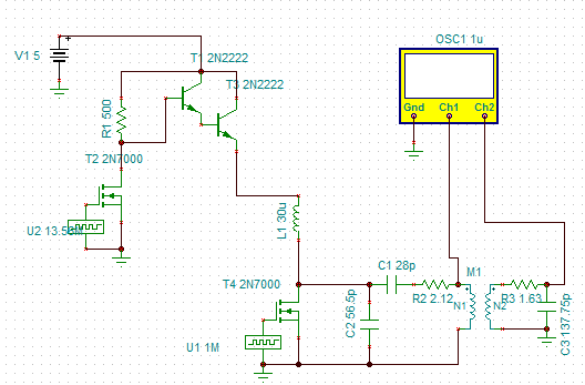
i have to design data transmission circuit using ask modulation and class e power amplifier in rf communication in tina software. i am using the circuit specified in pdf file. but i am not getting ask waveforms. please help me
You are modulating the transmitter near it's bandwitdh limits. If you want a more rectangular enevlope (I guess that's what you mean with "ask waveform"), decrease the modulation frequency or increase the bandwidth (by reducing LC circuit Q).
thanks for your reply.your point is correct in getting rectangular waveform. i am not getting correct input ask waveform as shown in figure output1, i think it is the main cause for not getting ask waveform near coils of class e.please clarify this.


transmission troubles communication 相关文章:
- Induced voltages on transmission line by plane wave in HFSS
- Transmission Line vs Lumped Inductor Choice in Distributed power Amplifier Design
- Input impedance of transmission lines connected in cascade
- How can Transmission line does not see Stub?
- How to realize inductor from transmission line (micro-strip and CPW lines)
- How to Count the Transmission Zero?
