How to get Axial Ratio Along Frequency in CST MW?
How i get Axial Ratio VS Frequency in CST MW in graph.
Please help me in that.
Thanks in advance
Regards
Junaid Iqbal
Hi,
It can be done by next sequence:
Macros->Farfield->Broadband farfield monitors
Dear Sir
Please if you explain this in more steps so i got the exact point.
Thank you
Regards
Hello
Sir i follow your step but i couldn't find the exact point(Axial Ratio VS Frequency).
Regards
Junaid Iqbal
Hello, Junaid Iqbal
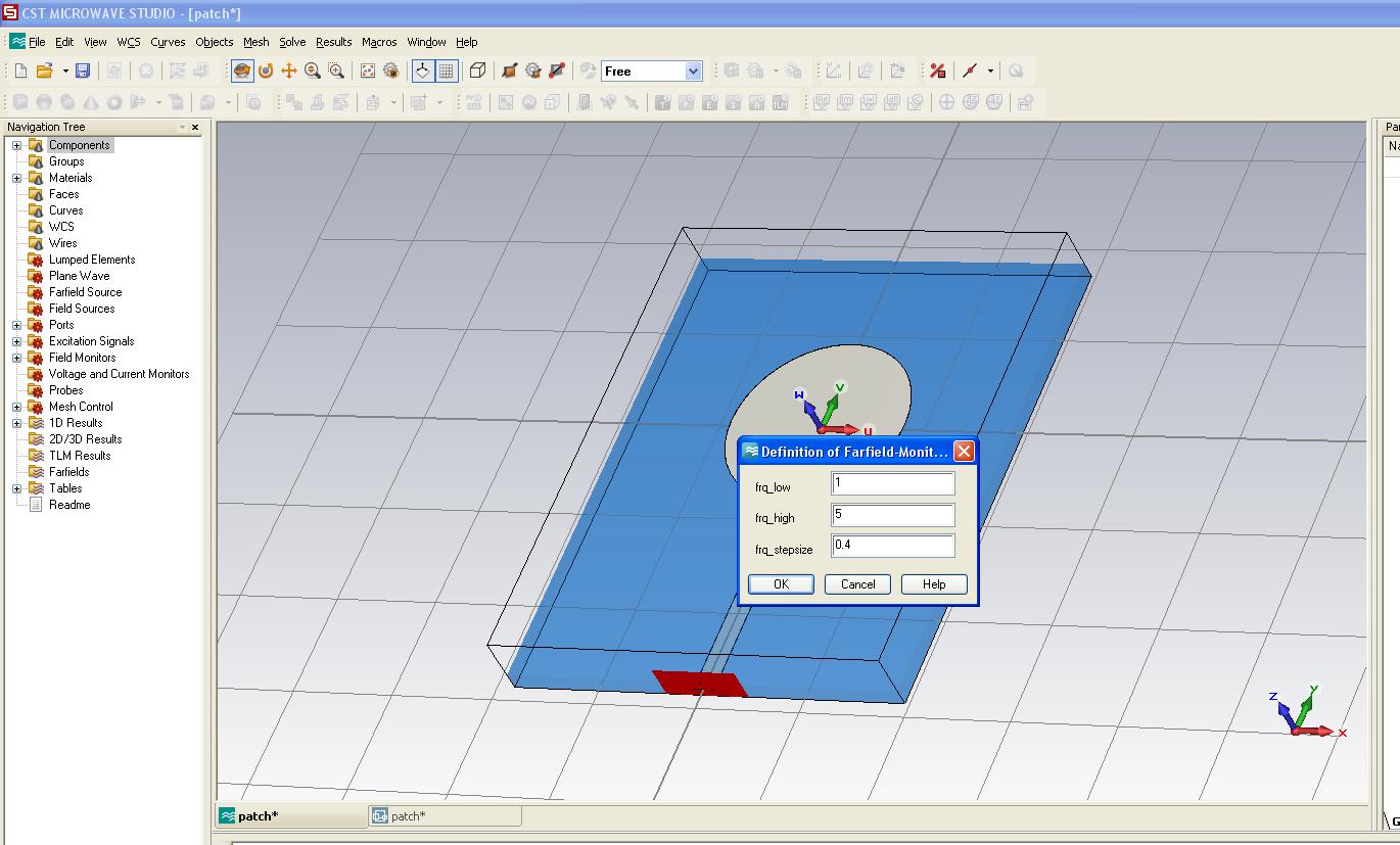
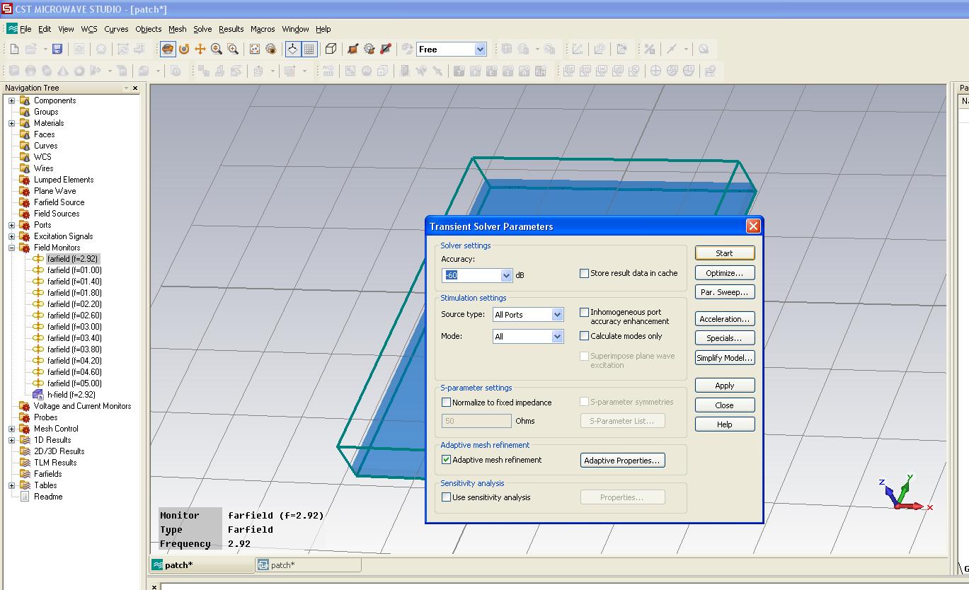
There is images, which represent the steps:
1.This step necessary to display of farfield for different frequencies

2. Frequency range and step size are set

3. Appropriate list is displayed in navigation tree

4. Start solver

5. There is result of farfield at frequency band

This results (graf of axial ratio) can be copied at different new folder.
Sir i am so thankful but i want to plot the AXIAL RATIO along with Frequency Plot.....So how can i plot them?
Regards
Hi, Younker_899.
Then, you should do the following:
1:

2:

3:

Hi Marat86,
thanks for your info.
after we get the axial ratio graph, how to check whether our antenna is circular or linear?
thanks
After plot if Axial Ratio value is less than 3dB then your antenna is Circularly polarized and if greater than 3dB your antenna is linearly polarized
Regards
Hello,
i want to know, how boresight direction is defined for a cpw fed patch antenna, also in which direction do we usually measure x-pol and AR (e-plane max, h-plane max or boresight)
thanks
marata and yonker,
when we plot axial ratio in this way we are plotiing axial ratio along theta =90 and phi =0 but normally in hfss we plot it for theta=0 and phi=0 for checking axial ratio along boresight?so is it right to plot it in this way? also can you plz show ur graph of ax v/s fre in cst so that i can get idea?/
