请各位帮忙分析一下电路
时间:10-02
整理:3721RD
点击:
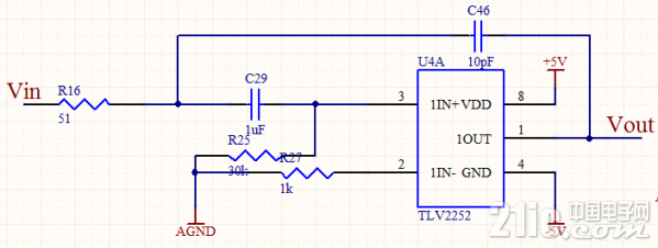
大家好,下面电路图是正玄交流信号的处理电路,请问电路中C29和C46有什么作用呢,为什么输出会比输入放大了呢?谢谢!
C46反馈电容,C29隔直电容。
正解啊, 不难吧
