关于运放积分器的疑问
我的疑问是,在方波跳变为-1V时,由于电容两端电压不能突变,反向输入端电压只能从1V开始下降。(示波器显示证明了这一点)。这样的话运放只能吸入电流,因此电容上的电流的方向不可能是向左给电阻充电。既然如此,那反向输入端的电压为什么还能下降呢?而且斜率比上升时更大呢?
想了很久都不明白,请各位帮忙!

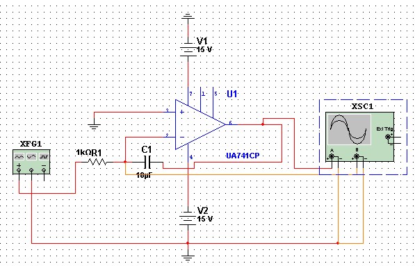
这个是个什么仿真软件?
是multisim。
OP的输出是一个PMOS和NMOS对, 交替饱和. P和N的动态特性不同造成
能不能说详细点呢?有的OP输出级是PNP和NPN的推挽对,是不是和以上结果不同呢?
一样的。两者的速度不同。可以参考一下对inverter(非门)交替饱和的分析。
还是有些不明白。
方波跳到-1V时,反相输入端电压为1V,那么运放此时只能吸入电流。如果运放吸入电流,电容上的电流只能是从左到右吧(相当于给电容充电)?既然这样,反相输入端电压还能下降呢(要下降的话电容必须放电,也就是电流要从右向左)?
不知道我以上分析哪里出了问题。请指教。
看不太懂你的描述.另外也没标出信号源的波形.
基本上将如果输入端电压上升,负反馈的机制是输出电压超负向变化(试图把输入端超低拉),这时输出级的NMOS导通到-VSS(OP的输出sink电流, cap discharging).
如果输入下降朝负电压方向变化,则OP输出电压上升,最后输出级的PMOS导通到+VCC (OP的输出source电流, charging cap).
正常情况下(非饱和), OP的NEG输入是虚地接近0. 当输入变正时, 输出变负(sink 电流), 电容放电. 反之充电.这跟饱和时的情况一致.
OP的输入如果是MOSFET电路的话,基本上不引入电流. R1和C1的电流相等同向.
另外需注意,R1/C1上的电流只在输出变化时才有.达到稳定了就没了.
仅供参考.
可以认为放大器的输入端有些许的漏电电流。经由R1的电流是不变的,因为R1两端的电压差不变。当输入为高电平时,由于有经过正向输入端的漏电流,导致所求节点的上升更慢;而输入为-1时,由于仍然存在经由正向输入端的放电,导致总的对该节点的放电电流更大,从而反应更快。
谢谢分享
