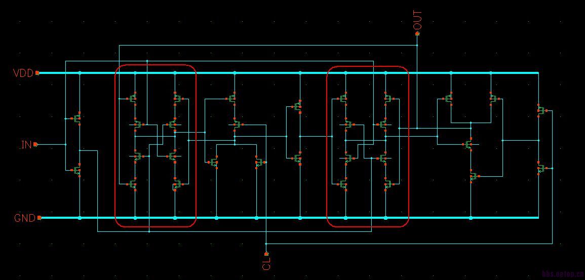
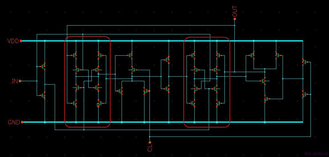
麻烦各位帮小弟看看这是个什么电路?
时间:10-02
整理:3721RD
点击:
麻烦各位帮小弟看看这是个什么电路?
后面的又是不是一个触发器?

后面的又是不是一个触发器?


整理电路,一般不是遵循导线最短原则的,像你这样画,表面看很简洁、优美,但分析时跟八卦阵或蜘蛛网一样,看着就晕。

明显,当1,2,3,4=0101或0111时,输出Vo=0,当1,2,3,4=0011时输出为高阻,其它状态输出为1.
小弟刚涉及到数字电路,有很多不懂的地方,让你见笑了。那再问一下这电路是个什么电路啊,后面图中的电路是个触发器吗?谢谢了!这不就是个D触发器么
