请帮忙看一个电流放大电路
时间:10-02
整理:3721RD
点击:
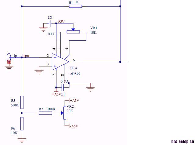
做了一个微电流的放大电路,如图所示,在运放输入端接入一个自制的信号源,用0.01V电压接一个10M电阻产生的弱电流,在6脚输出端无法调零。
请问这个电路有什么问题
?
请问这个电路有什么问题
?
