单稳态触发器—施密特触发器-与门
时间:10-02
整理:3721RD
点击:
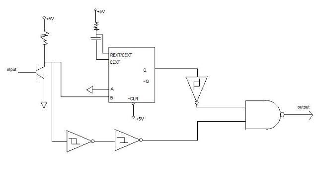
请看看附件的电路,为什么输出要用到这么多的施密特触发器?另外还要加个与门?不能直接用单稳态触发器的Q端输出吗?
谢谢
谢谢

I think there is a purpose about delay line.
波形整形
没看懂。
~~~~~~
