Altium Designer10 PCB 铺铜问题求助
时间:10-02
整理:3721RD
点击:
今天画了一块板子,到收关阶段的时候出现了意想不到问题。最后铺铜的时候,我选的连接到GND网络,但是确一下把整个板子都给连起来了,如下如图。之前没有碰到过这种情况,不知道是什么原因,向各位请教。

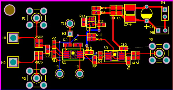
未铺铜前

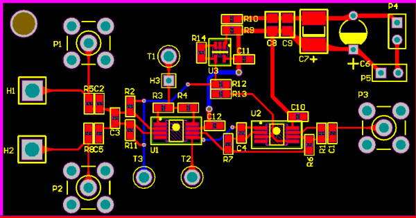
铺铜后

删除铺铜后
另外还发现删除铺铜之后的PCB图中,飞线都消失了。这也是很奇怪的情况。
希望碰到过这种情况的能够帮助解答一下。
首先,你看看你铺铜是在那一层铺的??其次,你看看,你是怎么铺铜的?最好,铺铜后飞线消失好热闹正常,你随便画一根线,飞线就出来了
顶层,底层出现的是同样的情况。铺铜的步骤应该没有问题,因为之前都是按照这个步骤来的,都没有出现过问题。
成功解决。
最后找到问题在于rules/Clearance的设置上。
Clearance里面有器件的安全间距有走线的,设置的时候要注意是,我一般都把器件的安全间距设置成0,走线的自己看情况设置
恭喜解决了问题
我的问题是我在Clearance中对第二个规则进行了改动,所以出现了问题。将规则改为默认的就OK了。
也是没办了,死马当活马医,没想到试了几下还给修好了。
楼主走线的安全距离设了多少好的??
问题是这样的:我画的板子中设置的安全距离是10mil,但是我板子上有两个运放的管脚焊盘间距是9mil,报错了;但是我想板子其他地方的安全间距仍然是10mil,运放器件的安全距离为8mil,这样就可以排除错误。我百度得到可以通过设置第二个规则实现,于是我自己摸索着设置了第二规则,设置见下图。

安全间距设置图
安全间距的报错问题是解决了,但是,却出现了最后铺铜的问题。我把第二规则也设置成All,问题就解决了。具体什么原因,我没有深究,有点不求甚解。
谢谢回答,我在平时画时也遇到过,
