高手请进,帮助分析下这个电路(已加图)
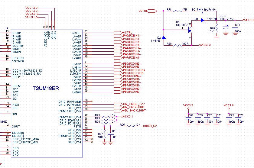
感觉这个电路(见图右上角)的电压分析不出来,最左边是1.8V,VCTRL是由芯片TSUM18ER的52脚输出,测出电压是直流2.5V,不是脉冲,VCTRL在TSUM18ER资料上说是一输出脚,功能为regulator control,1.8V和3.3V都将提供给TSUM18ER,请高手详细解答,分析了好久都没有分析出来,谢谢啊!
不好意思,图先没有上传成功!
没看见图
都没有电路图,看不了,乍给你发析?
通过给VCTRL输出‘0’或‘1’来控制Q4的通断。Q4导通的时候,3.3V给三极管CE结与二极管D1分压,得到1.8V
问题是VCTRL不是一个PWM脉冲,而是一个直流电压。而且3.3经过三极管CE结分压再经过二极管D1分压也不可能得到1.8V,而应该是2.3V左右吧
不知道管子狀態,怎麼能知道CE結的電壓......
即使VCTRL不是一个脉冲他也是有高低电平转变的.要不他就不能实现对Q4的控制!
VCTRL应该不是一个固定的2.5V电压,而是由IC控制的一个波动的嵌位电压
首先说一点,从你的描述看感觉你对芯片资料的理解有矛盾呀?
信号定义是VCTRL,从字面意思理解似乎是Voltage Control ,即电压控制。
既然是电压控制输出,那么它的电压为什么总是一个直流2.5V,我之所以用"总是"这个词是因为在你的描述里没有提到别的电压值,如果这个电压值不变的话又怎么谈得上是电压控制呢。
当然不排除我的理解有问题,我不可能为了分析这个电路去查这个芯片的资料。因为我的项目或者之前的设计里没有用到你提到的这款芯片。
脱离芯片就右上角的这个电路而言并不复杂,但是从你的描述里看到了我认为有矛盾的地方,所以我不敢妄下结论。
建议你把手里的资料再分析一下,我抽空帮你把右上角的电路作一作仿真,这样最保险了。
我最近比较忙,你能不能给我留一个你的油箱地址,仿真做好后我把结果给你发过去。
输出引脚与电源有连接关系没有问题吗?
是不是用万用表量出来的电压值?
如果是波动电压,你用万用表是测不出正确电压的,用示波器看看。
看一下规格书比较好。
