我做的六层板,请赐教!
时间:10-02
整理:3721RD
点击:




MSN:zhangsbo@hotmail.com
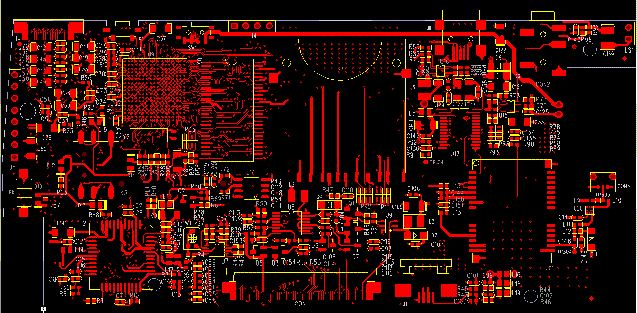
小编,怎么布的,用的dspBGA封装吧,?dsp的频率是多少?用到的线宽?线距?电源线宽,地线宽?
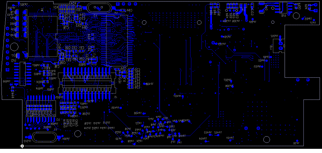
怎么只看到四层呢?其他两层呢?
其他2層應該是電源層和地層,不走線只鋪銅吧.
不象你做的吧
用PADS布的,是BGA封装,内核频率400M,线宽有4MIL,一般是5MIL,电源跟地线都大于40MIL,还有两个是地平面及电源平面层
呵呵!看起来还可以,不知道您有没有地方做,如果有兴趣我帮您做板哦!E-M:huangyiwen2003@163.com
大家好,我是新会员,而且也是POWERPCB新手,今天第一次进到BBS网站,请大家多多指教,很想和大家交个朋友,湖南籍老乡。
我的QQ号码是63534698,请加入我的号码,随时准备请教大家。THS
请问你的这个有PDA吗
S3C2440+GPS+PDA的?
果然厉害,一看就知道
不错!习惯蛮好!能否发给我瞅瞅!?谢谢~
lidtin@126.com
三个走线层应该就可以完成了吧
BGA处,三层走不完啊
mp4 auo 的 tft
顶起来
ding xia xia
BGA封装的焊盘只在顶层,如何与中间层信号相连接?封装中的焊盘属性如何设置?
当然是打过孔了
很厉害。不过,比我画的10层板还差了一点
还是很漂亮的
mp4 啊 呵呵 看起来挺晕的
请问小编:你这样布的MP4的辐射发射超不超标?
电源层做分割四层可以布完吧
很好!能否发给我看看.谢谢~
ananly_128@sina.com.cn
