时钟信号的设计问题
时间:10-02
整理:3721RD
点击:
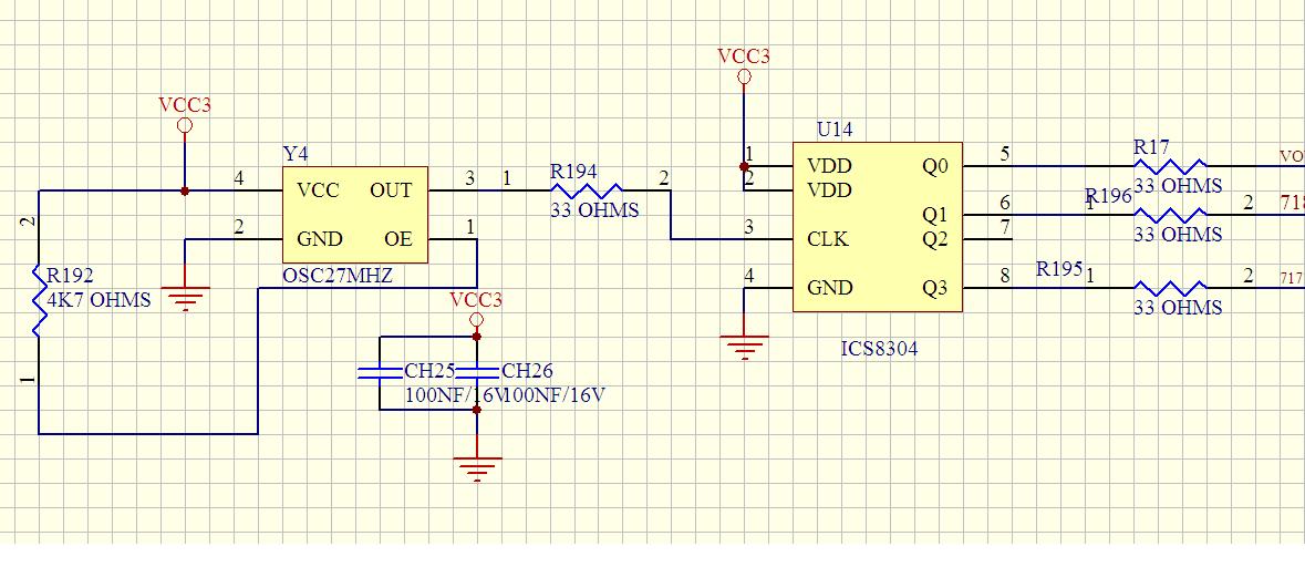
各位兄弟,小弟在设计时钟电路时,如果几个地方公用一个钟,常规设计如图所示。
但是,小弟最近所作的一个设计,因为布局所限,想把时钟的驱动ic删除,然后用两个33r电阻将27m时钟分成两路。
不知这样做有没有问题,还望各位兄弟赐教!
一般没有问题的。只要布局布线注意一下就可以了。
3Q
各位兄弟,小弟在设计时钟电路时,如果几个地方公用一个钟,常规设计如图所示。
但是,小弟最近所作的一个设计,因为布局所限,想把时钟的驱动ic删除,然后用两个33r电阻将27m时钟分成两路。
不知这样做有没有问题,还望各位兄弟赐教!
一般没有问题的。只要布局布线注意一下就可以了。
3Q