引脚周围的地包围怎么画出来的?
时间:10-02
整理:3721RD
点击:
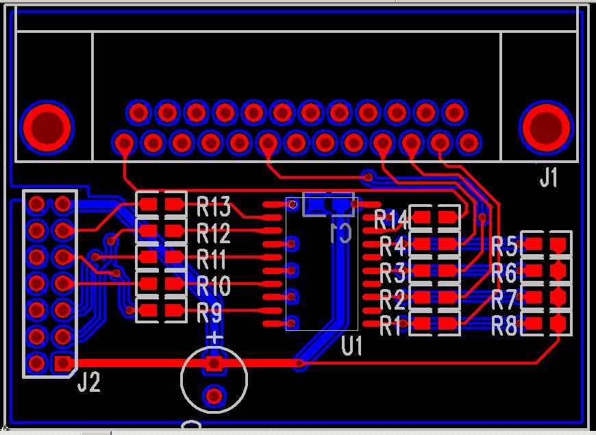
请问一下如图中所示的引脚周围的圆形的地怎么画出来的
感觉像是铺铜,但是flood之后就全是铜了,像第二张图那样了。
请问一下第一张图的效果怎么做到。还有就是有的时候那些引脚上有那种白颜色的十字图形,这个怎么出现?
多谢


这其实是两种显示模式,你输入"PO"就可以切换.
或者你按"ctrl+enter",改变drafting/dispaly mode的属性也可以的.
至于你说的白颜色的十字图形,能否再截那个图发出来看看.
你说的白颜色的十字图形,应该是热焊盘,那在多层板中用到的如4层6层板等。
这个不是什么包地,呵呵!
每次铺好铜以后,如果直接保存文件,数据比较庞大,导致你保存的文件变大.
pads这个软件可以解决这个问题.每次你铺好铜再保存关闭,软件只保存你铺铜的外框,下次只要hatch就可以回复原状了.
xiaorou405说得对,那是铺铜的影线,这样产生的数据量就少点。
不错~ 已经学到啦
呵呵,正确的回答。如上。
在option中的thermals中的show general plane indica....前面的钩选上,就可以看到了
Y
5楼说的很正确
