菜鸟请教灌铜里面放过孔的问题?
时间:10-02
整理:3721RD
点击:
菜鸟请教灌铜里面放过孔的问题?
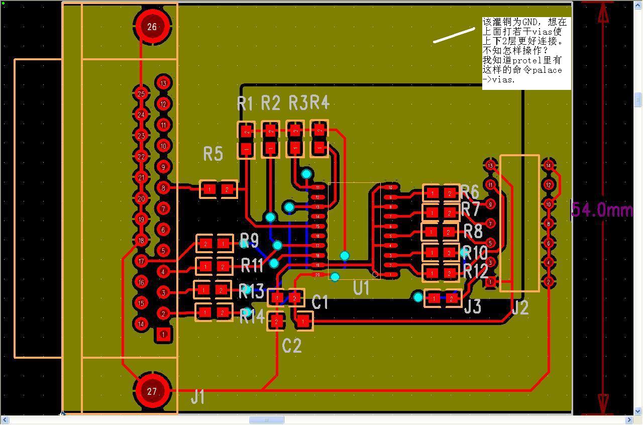
我已经对GND进行了大面积的灌铜,上下2层都有,想在灌铜上多放几个过孔,是上下2层的地联系更好。
我知道在protel里面有这样的命令,即: palace->vias
但在powerpcb里面不知道如何操作了?
入图:

可以直接COPY GND的VIA呀。當然了必須把要COPY的VIA鎖住以防以后導ECO的時候VIA不見了
选择GND网络,右键ADD VIA,想放哪就放哪。
2楼3楼说的方法都正确
还有一点,要放VIA的网络,比如现在的GND,它的走线不能完全走完。
“它的走线不能完全走完”是什么意思呢?
问题出现了。
我先选GND。然后在add->vias.
然后重新灌铜。发现这些vias和gnd都有飞线连接。
做DRC检查时,在connect连接检查发现这些都是错误的。
难道这些过孔都要画线和GND连接起来吗?
双面板要走线,多层板不用
好的。知道了。谢谢你们的解答!
世上还是好心人多啊!~~
哈哈,我就喜欢多加入这样的交流,可以共同提高,挺好的
根本就不用走线,是因为你的via没有外径或者你没有flood就开始drc check了
什么是走线,什么叫飞线
