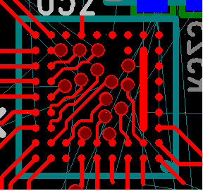
大家帮忙看看我这样扇出0.5mmBGA行不行啊?
时间:10-02
整理:3721RD
点击:
0.5mmx05mm的BGA封装,为了节约成本4mil线宽线距,过孔为10/18mil,没办法就把中间的NC引脚全去掉了,这样扇出行不行啊,最后焊接时那些被删掉的引脚的焊球会不会有很大影响啊?谢谢大家帮忙了




大家帮忙看看我这样扇出0.5mmBGA行不行啊?
可以啊.我以前這樣做過,米事的.
这样焊接出来不会有问题吧,以前没弄过BGA,就怕焊出来那些没焊盘的引脚的焊球到处乱跑把电路短路了。
怎么会阿,没焊盘的地方有绿漆的啊,会绝缘的.via别露铜就好了.
有道理!谢谢谢谢!
要进入edit decal里面删
