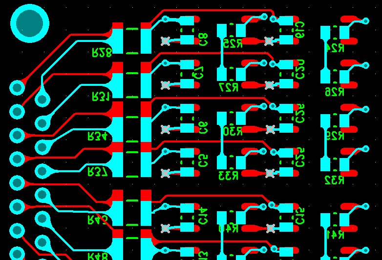
初次布线,请大家拍砖头
初次布线,请大家拍砖头,红色为top层,蓝色为bottom层,由于这一部分电阻电容很多,且在不同层,所以过孔比较多,恳请大家给提建议,多谢!
小编的线走法不对啊,应该采用45度走线,怎么什么角度都有啊……..
只能是45度走法?45度走时用F3动态布线总是很多拐角.所以我就用F2任意角度走线了,请多多指教.
任意角度走线是大忌,有拐角是正常的.
慢慢来,比我第一次好.一次比一次好.元器件可排整齐均匀些,走线可粗些对称点,左边哪一排过孔可以不用吧,直从器件脚的底层引出.
多谢两位指导.左边的过孔省不掉啊,从上层到下层的连接只能通过过孔啊.
可以省掉,左边的connector管脚本来就是通孔,直接从bottom拉线出来就行.
奥,明白了,多谢kele,我继续改正.
好象这块板是4层板呀?
是的,确实是四层板,楼上好厉害.
走线任意角度,做板供应商会不高兴的,因为这样会让他们造成很大的麻费,且电气性能也允许这样走,多多学习,电子线路有很多讲究的.
经过改正,这块电路我布成这样了,拐角是45度,但是还是有些地方不圆滑,不知该怎么办?恳请大家继续给我提意见,谢谢.
拐弯最好用45度,smd零件不用加泪滴,不过,好多啦!继续努力啊!
弱弱的问一下:什么是smd元件啊?泪滴都加在什么元件上啊?怎么进行设置啊?
smd就是表面贴装元件。泪滴一般用在DIP(插装)元件,像你的左边那一排孔,不过左边有两个没形成泪滴,需重新走一下,直到形成。设置菜单里有泪滴设置一项。
請在鍵盤上面安AD走線,不要AA走線,AD走線線是很直的,
还有:你丝印的摆放不行啊!有点乱,再改改.
有些走线离焊盘太近了,最好设置一下DRC,在DRC打开的情况下走线!
弱弱的问一个,为什么smd不用加泪滴
是不是选择自动布线的功能呀,这么懒!简单的东西就自己布嘛!这个还有什么好说的,多布几次就知道什么样子的好了!
SMD可以加啊
