两元件连接后该如何接入电源层?
时间:10-02
整理:3721RD
点击:
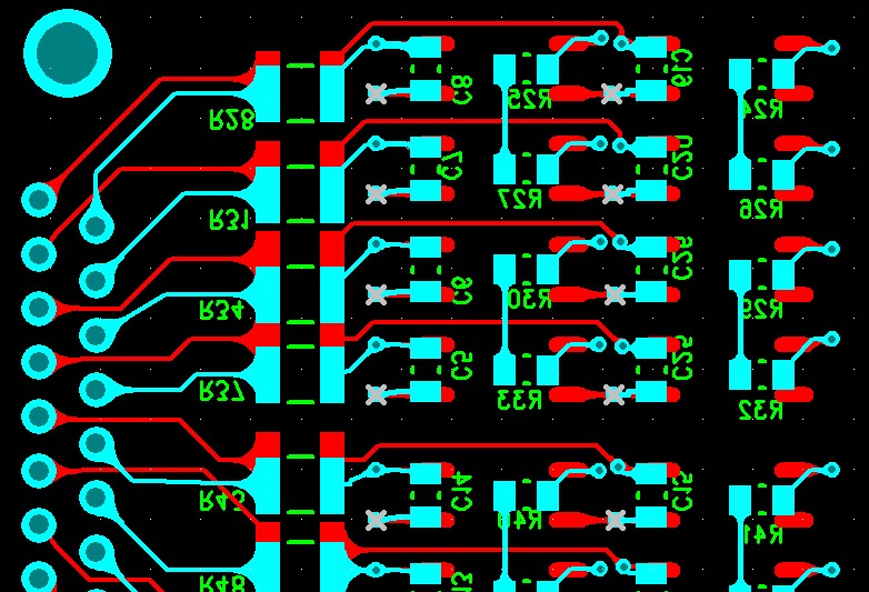
我做的板子是四层板(如下图),第2层是地层面,现在有这样的问题,
1.在底层有俩个电阻R25和R27,它们连接后要接到电源平面去,应该在它们的连接处打个过孔连接到电源平面,但是打上过孔后总结束不了,请高手指导该怎么实现呢?
2.看别人的板子,为何有时候过孔仅仅是过孔,有时候过孔却是花孔呢?是不是接到地或电源的是花孔啊?
1.这个问题可能是因为其它层有铜或走线,打开所有层看看. 2.是因为Preferences->Thermals->Show General Plane Indications前打上勾了.这个选项是:如果有连接到CAM层或splix/mix层,就显示花孔.也就是电源或地层画了Plane的话, 所在区域的电源和地的过孔都显示花孔.
我现在还没有铺铜.红色是第一层,蓝色是底层,第二层是GND,第三层是POWER,现在是R25和R27相连接后要通过过孔接到+5,即电源平面上去,我打过孔后总是结束不了,是不是因为我电源平面没有划分的原因?
可能是我没说明白,就是R25和R27连接后都接电源层的+5V,连接后就结束了,我只能实现打过孔但结束不了,似乎只能连接到相应层的某元件才能结束,这个操作该怎么实现呢?
我又试了试其它电阻,有能连接的,把所以的电阻的+5V连接,我连成了这样:
打孔后按ctrl結束走线,或在拉线模式下按右鍵,在End Via Mode下选择End Via.
hendui
以过孔结束走线的方式,就是按楼上说的,按CTRL加过孔.也可以右键选择End Via Mode下选中End Via.就可以.
说得好
是那样做的
