PCB工艺问题
时间:10-02
整理:3721RD
点击:
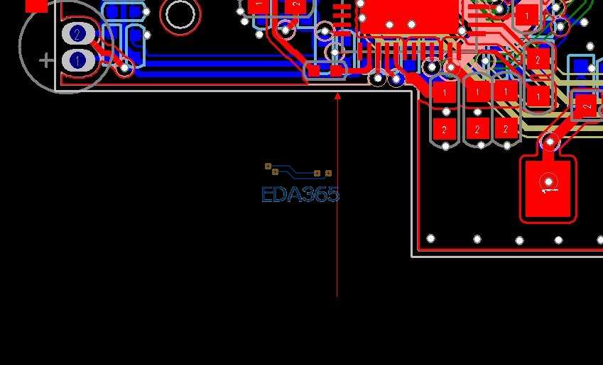
现在结构工程师说在箭头处开口,什么都没说,就说在那里开个口,要把这里的原件移走,是什么意思啊,应该怎么不思考这个问题啊!

拼板的时候要这里要开个槽孔。所以器件要往左上角移。1.5mm区域内不能有任何贴片器件
好的,非常感谢
