MOS管开关电路的疑问
我看很多开关电路控制脚都有一个三极管,那个三极管实现的逻辑是反过来的,我这里可以不需要吧。
2.像这种貌似不能用NMOS实现,那么能用NPN或者PNP实现吗?
3.还有一个问题,PIC单片机(5V)检测一个信号,正常就是悬空或者接地,但是也有可能操作失误接到24V电源上,这个该怎么防止烧毁单片机?
1、你的电路理论上可以使用,但是会有很多隐患,比如你的单片机需要一直输出高电平,才可以关断,而输出低电平,则输出开启。那么在你单片机不正常或者刚启动状态、复位状态,或者你在烧录程序状态下,引脚一般为高阻状态,你的输出很有可能会开启。②高电平是输出关闭,低电平是输出开启,那么就看你的输出频率了,正常设备上,需要性能稳定,那么输出控制最好是最低功耗,那样我觉得话你的控制的方式换一下更好,当然如果你的控制输出部分开启状态远远大于关闭状态,那么此方式你也可以保留。
2、至于是N沟道还是P沟道还是三极管,都可以实现你的功能,一般用MOS管,用于后端电流比较大的情况,你这个后面那么小的电流,我觉得三极管完全可以。而且价格上 三极管低于N沟道的,N沟道的低于P沟道的。从价格和实用性上将,三极管我觉得更合适一点。
3、检测信号部分,你可以增加一些保护电路啊,比如常用的有ESD管,TVS管,压敏电阻,等等。这些都可以。当然你要自己去选好参数了。
门极控制最好用三极管控制
应该可以,可以在VIN和G之间并联一个10K的电阻,这样默认情况下PMOS管是关闭的。如果成本压力不大的话,可以用一个load switch。
谢谢回复。
1.正常情况下,不考虑功耗。就希望休眠情况下 (PIC_CTL置高电平)时,开关断开.无5V输出的时候 。耗电最少,这个时候是电池供电.
如果在控制脚接一个三极管,这种在休眠情况下,PIC_CTL为低电平 无5V输出,这种情况下是不是耗电变少,我理解单片机上拉应该比之低电平耗电吧。
2.如果用PNP,那是不是还有一个0.3V的压降,这个有风险吧.
你这个做出来了吗?
有什么问题吗?
用PNP没什么风险,MOS管是依靠Vgs差值确定状态。
1,这种电路必须考虑单片机不稳定或者其他情况,要给电路一个安全可靠的状态,你看你是默认让关还是开,就选择合适上下拉,三极管一般来说是因为驱动电压的差异和安全考虑,比如3.3V或者更低的逻辑开关5V的电源,你是没法关闭或者打开的,只能输出0/3.3;
2,三极管Vce原因,一般不用,电压合适选择合适的MOS损耗一般是小于用三极管的;
3,看你环境了,比如加个三极管把这个信号接到B级,C级OC输出给单片机。
PIC_CTL这些控制信号的电平一般是3.3V、1.8V,直接接在G级不能实现开关MOS,应该通过三级管来对G级置高置低比较合理
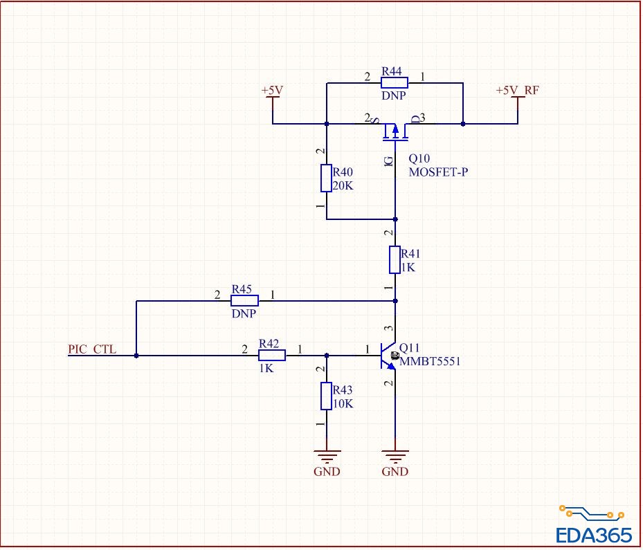
后续改成这样,R44 R45调试用,目前也是先弄个板子试试,需要实际测试下电流。
另外,这个PMOS管有什么推荐么,打开安森美的官网感觉不好搜索啊.....
>>>>>>>编辑下:最初的电路图错了,应该是PMOS的S级接输入(+5V),D级接输出(+5V_RF)
改后的电路没什么问题了,基本可以直接用
来看看
这个开关速度应该比较慢,应该是 毫秒 级或更慢,如果对开关速度有要求需要考虑一下。
学习了啊
个人感觉还是要加三极管,直接接IO的话,感觉IO灌电流大,若是加大电阻,电流小,又影响开关速度。还是加个三极管吧
