安森美时钟芯片NB3F8L3005C引入很大的噪声!
时间:10-02
整理:3721RD
点击:
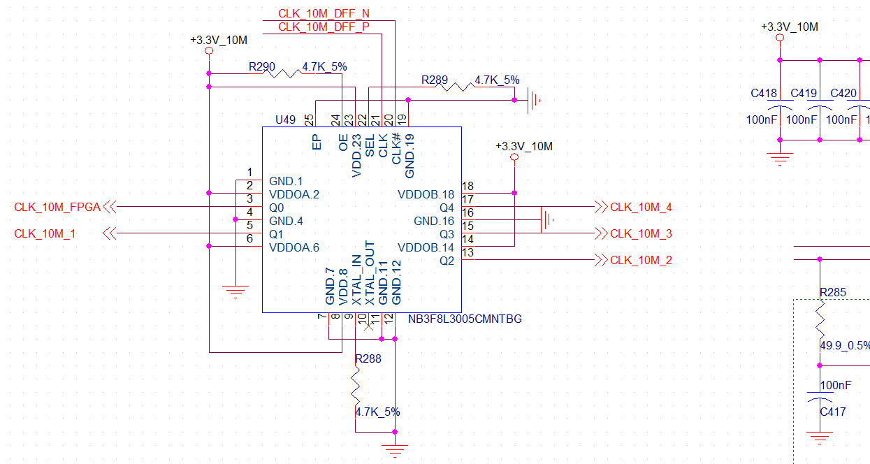
我们的板子用了一颗安森美(ON Semi)的clock buffer(型号NB3F8L3005C),输出5路10MHz的单端时钟,原理图如图一所示。

输出看着还算正常,如图二所示。

但是GND上有大概340mV的噪声,而且噪声的频率大概就是10MHz。
我们尝试过把使能管脚(pin24)拉到GND,使芯片不输出,GND上的噪声立刻降到40mV左右,所以基本上可以确定是这颗片子引起的。

大家用过这颗片子吗?或者有没有遇到类似的问题,怎么解决的?谢谢了!
最后附上这颗芯片的Datasheet
2017-5-17 17:41 上传
点击文件名下载附件這種哀西(IC)是容易產生噪聲沒錯,但你把時脈全關了,如何知道不是其它接受時脈的哀西(IC)造成的?尤其還把時脈供給 FPGA,這傢伙也很容易產生噪聲。
最好是一個個 10MHz 時脈斷開,逐步分離追查。
根据从业20年经验 芯片绝对不会有问题
是不是你们的供电不够稳定,换个输出大一点的电源,顺便看看buffer的供电脚有没电容。
