USB 电源跟DC 电源的问题
时间:10-02
整理:3721RD
点击:
1.目前如图中的A 跟B两种电源同时输入,DC IN 的电倒灌到USB IN吗?
2.怎么样让插入DC的时候USB电源切断掉,使用DC IN的电?电路越简单越好。
3.图A中的5V SYS这个电压会倒灌到DC IN吗?
我是菜鸟,请大神帮忙指点,谢谢!
2.怎么样让插入DC的时候USB电源切断掉,使用DC IN的电?电路越简单越好。
3.图A中的5V SYS这个电压会倒灌到DC IN吗?
我是菜鸟,请大神帮忙指点,谢谢!

3.图A中的5V SYS这个电压会倒灌到DC IN吗?! ==> 會,因為有二極體的關係。請參考規格書...

使用两个二极管并联输入(或的关系),利用二极管单向导通特性。
二极管压降有点大
1.在Q20后面再加一个MOS管,G极和G极相连,D极和D极相连。
3. Q23是否可以镜像一下,DIN接D极,防止DIN没接时,USB电压会反灌过来。
二個 MOS 背對背相接,僅供參考..........

谢谢您的回复,这种背接的MOS是指不导通的情况下防导灌是吧。我现在是担心导通后倒灌
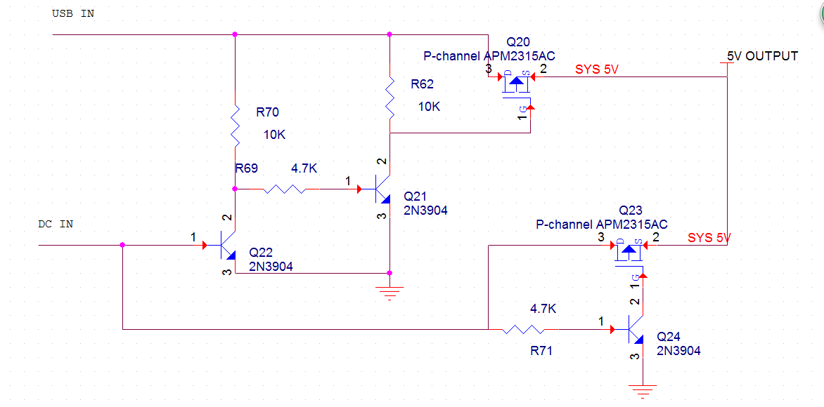
感谢各位大师的指点。我又修改了一下,现在是DC IN 供电时,USB的电就切断。恳请各位大师指点,谢谢!

Q22 會燒掉,沒 RB 電阻。IB會很大。
Q24 有 R71 4.7K 電阻,Q22 為何沒有 RB 電阻?
不好意思,漏加了,如果目前的电路加上RB的话,还有其它问题吗?谢谢!
Q20,Q23反了,起不到开关作用
谢谢你的回复,能讲解一下原理吗?
PMOS悬空的时候好像是导通的吧?
可以找个笔记本电源图看看,那个就是外置电源和电池自动切的
