TPS61086 的升压方案 5V升12v TI 方案
现在情况如下:
用A电源(直流电源) 触摸很灵敏
用B电源(直流电源) 触摸很迟钝, 如果将 手放到电源的正负极后 ,后一级的触摸非常灵敏
求各位解决!
EMC问题,在后级加一个电容
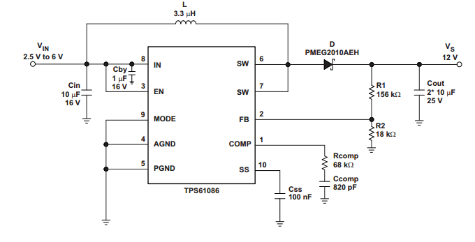
上电路

电容加了好几个,没有什么效果
电容加的位置有没有问题,电容要靠近肖特基二极管出来的地方。
也不知道为啥就不能一次把问题说明白,还有你确定你是完全照搬的DATASHEET的电路?拿你实际的来看看。
搞不清楚小编的问题说的到底是什么,只有一个看法,不知道你的MODE选择模式是不是会影响你所应用的环境
The TPS61086 is a high frequency, high efficiency DC to DC converter with an integrated 2.0 A, 0.13 Ω power
switch capable of providing an output voltage up to 18.5 V. The implemented boost converter is based on a fixed
frequency of 1.2MHz, pulse-width-modulation (PWM) controller that allows the use of small external inductors
and capacitors and provides fast transient response.
At light load, the device can operate in Power Save Mode with pulse-frequency-modulation (PFM) to improve the
efficiency while keeping a low output voltage ripple. For very noise sensitive applications, the device can be
forced to PWM Mode operation over the entire load range by pulling the MODE pin high. The external
compensation allows optimizing the application for specific conditions. A capacitor connected to the soft-start pin
minimizes inrush current at startup.
同样电路供电电源不一样产生的问题跟后级啥关系
”手放到电源的正负极后“
还好不是220V,要不LZ再也不会回来了吧
大体布线图
大体就是这样




