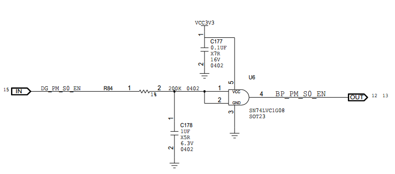
一个En信号, 经过一个‘与门'后, 出现一连窜'矩形波'
时间:10-02
整理:3721RD
点击:
1. 用一个’与门‘, 做了一个buffer(如下图1)
2. buffer的输入信号是稳定的, 可是它的输出信号却出现一连窜的‘矩形波’?(如下图2,3中的 ‘淡蓝色' 信号)
(注: 图片的显示顺序有点问题, 应该是先图片3, 再回来看图片2. )
为何出现这些矩形波?
如何改进?
谢谢!
1

3

2

电路没问题 r84 200k c178 1uf 与门输入驱动电流视乎太小了 试试去掉电容 R换为0R
RC 電路上升到邏輯閘臨界點時發生的振盪現象,請改用施密特觸發(Schmitt Trigger)型態的邏輯閘。
圖 3 的 SO 前端雜訊的時序是在 IN = low 就出現,可能是 IN 這級的 output low 驅動太弱,再經 200 Kohm 到 buffer 的輸入端使它特性類似浮接,所以出現雜波,把 R84 改成 百歐姆或 1k 毆姆,應可解。
谢谢! DJA
1. 此处加一个200k的电阻, 主要就是为了加一个RC Delay.
2. 之后再加一个‘与门’, 是为了驱动 下一级的电路。
3. 所以,RC 要保留。 否则, 这个小模块可以不要。
1

前端后端波形抓出来比较下
1、不建议这么搞 你这样芯片如果不具有总线保持功能会有问题 逻辑芯片是由pmos和nmos构成 输入高电平和低电平之间 存在非稳态区 这段时间其实N Pmos都会导通的出线震荡 所以一般逻辑芯片 hold的功能 设计需要提升输入信号斜率来解决
2、注意输入不要悬空 上电初始状态要保证 一般开始设计前后上下拉都留着 总会有用的
3、搞个双稳态触发器比较靠谱 如SN74LVCxx什么的 我都这样搞
学习
