电源部分求助
时间:10-02
整理:3721RD
点击:
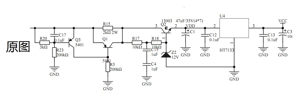
我有个电源电路,工作电压8V~90v间。但是原图发热太厉害想改动一下。而自己对硬件一窍不通所以借贵宝地求助高手们
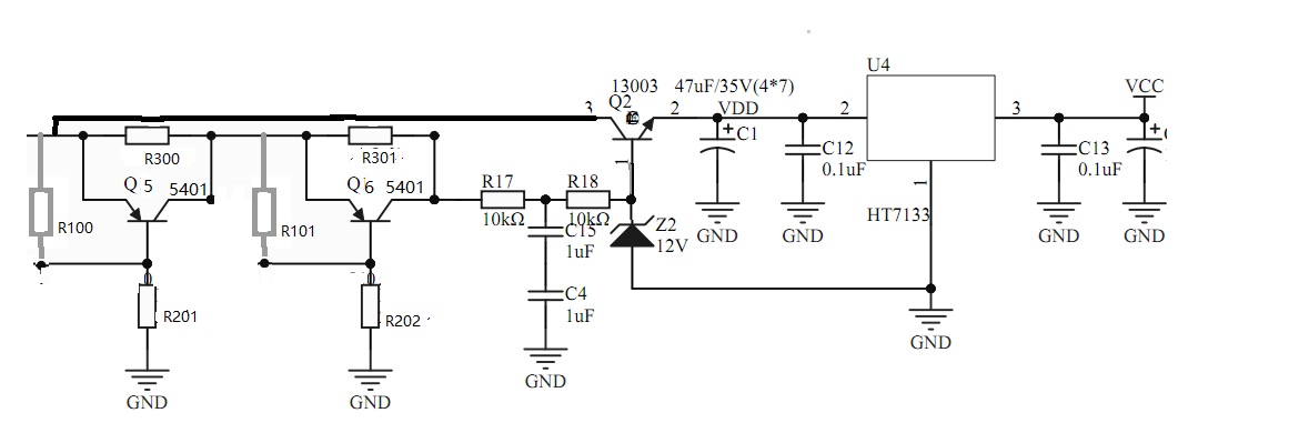
由于R15发热太厉害简直烫手想改善一下R15的发热。但是条件不允许不能改动太多,所以自己胡乱想到以下图。
请高手们帮我看看下面几点。
1:Q2是否允许这样链接?
如Q2允许这样链接的话那么我想30V启用R300,65V启用R301.(使得Q5,Q6断开)
2:R100,R101,R201,R202分别需要多大的电阻
3:R300,R301最佳电阻应该是多少?

在此我感谢论坛,感谢高手的解答。感谢路过的人
R20,R23,Q3 決定電壓分界點,
當輸入電壓高於分界點時候Q1 OFF,由R15來消耗高電壓能量。輸入電壓經由R15再進入Q2作調整電壓動作。
當輸入電壓低於分界點時候Q1 ON,輸入電壓經由Q1進入Q2作調整電壓動作。(此時Q1的Vce會小於R15的壓差)
R17,R18和Z2只是提供Q2偏壓,Q2輸出(E極)約12V(Zener diode)+Q2的Vbe。
你改的圖都沒有經過電阻降壓就進入Q2的C極,你是打算燒毀Q2嗎?
親愛的超狗小编,您看到我生氣了嗎? 還是哪字眼在罵人了嗎? 冤枉啊!我......我......我......我...我只是在糾正觀念而已。 Orz
感谢小编老师的解答。我是白痴级的,但是说的很笼统。我明白了。
由于这个线路板太小无法容忍跟多的元器件。真的无法解决只能放弃了
这个R15真心太烫了
这种稳压就是要以损耗能量为代价的,能量的消耗只有变成热量散发出去了
HT7133 是 30mA 的 LDO, 30mA 流過 R15 產生的功耗。
P = I2 x R = (30mA)2 x 2K Ohm = 1.8W
要麼把 R15 的瓦數加大,再不然就把 R15 拆成好幾顆電阻串聯,而且最好分散擺放,太靠近無法散熱。
狗大V5
这电源不值得折腾
