mos管高频开关
时间:10-02
整理:3721RD
点击:
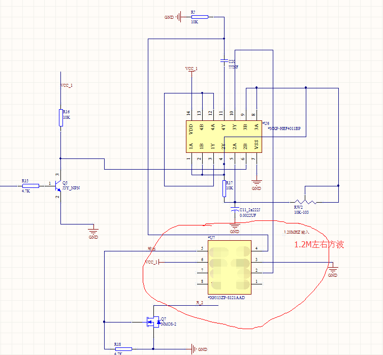
如图所示,通过如图所示芯片U7使幅值5V,频率1.2M的方波信号能够控制正常控制NMos管的开关。(VCC_1为5V,MOS管的开启电压为2~4V)
猜测为放大器芯片或升压芯片,U7芯片的引脚如图,有谁用过的,能帮忙看下芯片型号,或者有什么好的替换方案。[img=0,1]file:///C:\Documents and Settings\mos\Application Data\Tencent\Users\957527073\QQ\WinTemp\RichOle\N(M5Q[{3~]WN6IPR}CM{[R0.png[/img]
猜测为放大器芯片或升压芯片,U7芯片的引脚如图,有谁用过的,能帮忙看下芯片型号,或者有什么好的替换方案。[img=0,1]file:///C:\Documents and Settings\mos\Application Data\Tencent\Users\957527073\QQ\WinTemp\RichOle\N(M5Q[{3~]WN6IPR}CM{[R0.png[/img]
电路图

