谁知道POE MAX5969BETB+ MOS管不导通的原因
时间:10-02
整理:3721RD
点击:
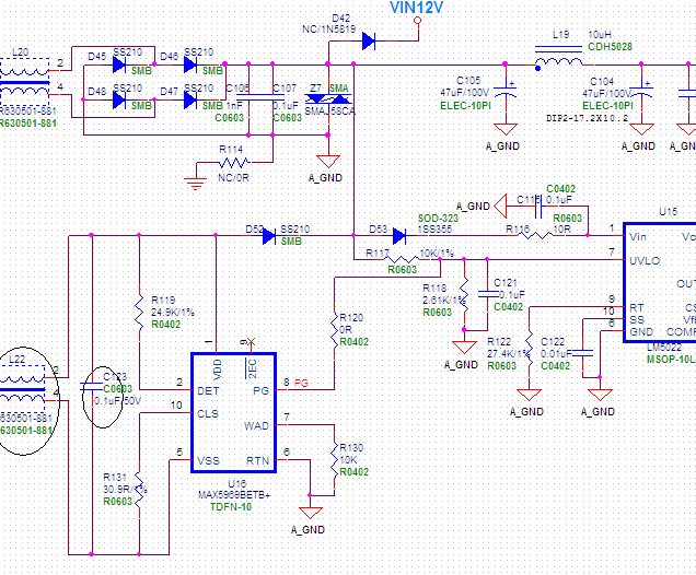
F:\图片1.pngMAX5969BETB+ 1脚5脚之间有48V,按理说5,6脚之间的MOS应该导通,但没有导通,请问各位大侠,这是什么原因?谢谢!
原理图如图

谢小编的答复,上次原理图不完整。POE MAX5969BETB+ MOS管不导通的原因 是后面的两个大电容C105 C104 把检测电流给吸走了,导致MAX5969BETB没法检测,所以内部MOS管不导通。去掉后OK

C105 建议为22uF 63V C104建议为1uf 100V
MAX5969+5974 POE O(∩_∩)O哈哈~
