一个按键实现开关机,两个三极管加电阻,电容,是怎么实现的?
看了下板子,发现就用了2个三极管+1个M7+几个电阻电容就实现了,可是发现它有两根走线连接到了
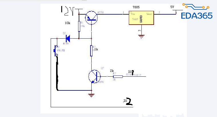
MCU的IO口上了,如图(网上找的图,修改了下),输入12V,按一个按键输出5V,整机就工作了,再按一个按键
关机。请教下大师,这个电路是怎么实现的啊?

,图看不清,假设下面三极管为Q2,上面三极管为Q1,两个IO,IO1控制,IO2检测。关机:关机检测IO2负责检查开关是否被按下,若开关按下该IO2为0,则CPU控制IO1输出0 ,关闭Q2,Q2截止,按键被释放后,Q1因b极没有电流而截止于是关闭。开机:开启:按下开关后,Q1的B通过二极管和开关构成回路,Q1导通,导通后系统开启,系统执行初始化之后,MCU开启控制IO2输出1,检测IO1经过一段延时后进入关机检测
这个简单嘛,首先按键按下,三极管管导通,5v有输出,单片机可以工作;io2可用于单片机唤醒等功能;单片机工作后,io1输出低电平,两个三极管都导通,5v稳定输出
12V经过10K电阻跟M7降压后 到达MCU IO端的电压应该是多少 我估计差不多还是有12V 这样会不会把MCU IO口烧掉
MARK 学习一下
这个锁定和释放全靠MCU。 http://wenku.baidu.com/link?url= ... dI_0KSxxv3vXGJL9L-C 看下这个可以不用MCU.
开机时开关按下12V旁边的三极管导通,MCU开始上电跑程序,初始化把IO1口输出高电平,松开开关后下面的三极管已经导通开始工作,上面的三极管仍能导通工作;关机时开关按下MCU的IO2口检测到低电平,使IO1口输出低电平,使下面的三极管截止停止工作,上面的三极管也截止停止工作。MCU电源也没有了整机停止工作。
多谢答疑。已经发板出去了,回来调试看看效果。
分析的很好,谢谢啦
这么简单的东西
请问在通电的瞬间 IO2的电压会不会很高 这样会不会把 MCU的IO口烧掉
不会,开机瞬间这个IO2上的电流比较小。
单片机某种原因复位一下 就永远跑不起来了 不太靠谱
这个电路有点不太靠谱吧,开机时按键的按下时间必须是有要求的,如果按键松开太快,MCU没有将IO1拉高,就无法启动。关机到时还行,在开机的状态下MCU检测到TO2的低电平,先把小提前关的关掉,最后再把IO1拉低。实现系统断电。不过总感觉好像有点绕。
楼上的。其实你换个思路。想想防“误触发”就觉得能说过去了。
