有人画这样的MIC电路,效果好吗?
时间:10-02
整理:3721RD
点击:
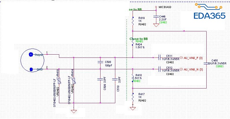
有人画这样的MIC电路,效果好吗? 如下图

通常的差分MIC

通常的差分MIC
基本都是这样
留个记号,也许将来会用到
留个记号,也许将来会用到
通用设计啊
或许哪天就用到了。哈哈哈
