快速插拔不开机
时间:10-02
整理:3721RD
点击:
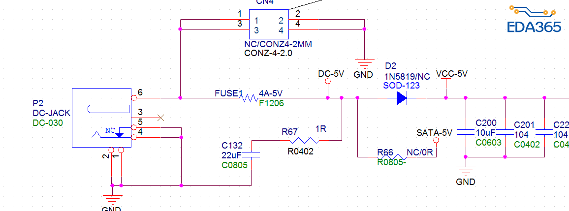
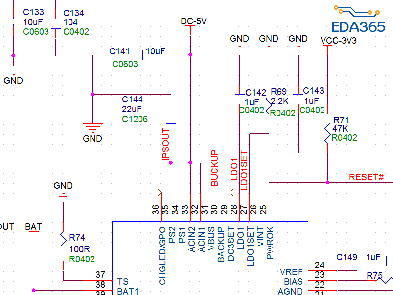
目前调个案子,AXP209的PMU,A20主控。出现快速插拔DCIN的时候有时候不开机,要在PMU附件电容镊子夹一下放电,或者等一段时间可以开机。10台里有两台这样的。大家有没有遇到过这个情况。
加电阻放电?
之前在A31S上面用过AXP221S,没注意这个问题。
A20加209,遇到过这个问题,最后不了了之,客户都不在意。
之前另外一个产品,加RTC电池VINT对地加电容管用,现在不管用了,,,齐了个怪。
上面这边多电,放得完吗
要不要换个DC接口试一下。
DC IN 检测电路在哪里,在外面还是209里面。调试检测电路或者软件设置检测阀值应能解决
最好发个电路图看一下,
是里面,软件改阀值是改大还是小呢?
图补上


早试过了,无效
小编不管管楼上这位?
小编,问题有了有效解决方法吗
个人感觉不是这部分问题;而是主芯片上电时序问题,请量CPU上电时序;你对电容放电 其实就是复位一次CPU RTCRESET;个人理解
