请教一个关于485接口过EMC
时间:10-02
整理:3721RD
点击:
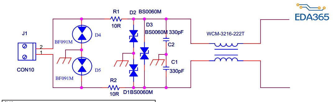
从网上找的一个485设计电路,请教大家里面的共模电感,GDT是怎样选择参数的。是通过经验,还是有什么计算方法?还有如果外壳是金属的,金属地该怎么和板子的地相连接呢?

金属壳 需要和主板地完全隔离
得看你想过EMC的等级。
ESD和防雷这两点很好。
我的疑问是,你在这里面加共模电感,不怕把有用的信号给衰减了?
一看没去听杜老师的课啊,外壳地通过大封装磁珠(1206)+搞耐压电容(1KV以上)1nF,优先保证耐压值与系统地连接,然后共模电感需要加的,布局的时候,ESD靠近接口放置,遵循先防护后滤波!我写了个PCB LAYOUT总结有提到,可以去看看哦!
总结在哪里?
