新手画的PCB板,望老鸟给点建议
时间:10-02
整理:3721RD
点击:




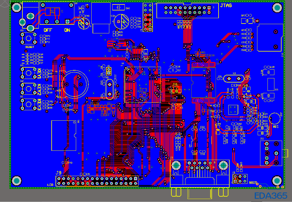
两层板?如果是,主芯片的区域弄的太差了,没有个完整的GND,可以好好整理下。
四层板,有独立的电源层和地层的
晶振放在芯片太近了 不容易焊接
4层就可以比较随意一点了,注意过孔不要打烂了GND和POWER,我看你有并排的过孔。话说,这个板子2层应该都是绰绰有余,4层会不会太浪费钱。
地包的不好,过孔少了点
感谢各位的提点,小弟受教了
板子面积较大,尽量考虑单面布局节省成本。
flash不知道为什么你放的很远。TF(SD)的clk能包地就包上吧。晶振单独包地在打孔到地平面会好点。你的去耦电容放置都是做单面板的节奏,要做双面电容可以放背面。MIC线一般都是走差分的,你的2条线中间一坨东东。
打是一板就知道行不行了
为什么不两层
改行吧!
挺好的,有前途!
新手,鼓励一下啦
比你还菜的新手来啦。还没画过这么复杂的板。但是感觉是不是布的太开了,可以控制面积小点儿。拙见。老鸟说改行太过了呢
